特性
- 符合AEC-Q100 1级标准
- 用于PWM调光的CR定时器
- 热降额功能 (THD)
- LED开路检测
- 输出短路保护 (OUT SCP)
- SET引脚短路保护 (SET SCP)
- 过压静音功能 (OVM)
- 低电压下的电流旁路功能
- 在电压降低时禁用LED开路检测功能
- 用于故障标志的输出/用于输出电流关断控制信号 (PBUS) 的输入
应用
- 汽车LED外灯
- 尾灯
- 牌照灯
- DRL和位置灯
- 雾灯
- LED车内灯
- 空调灯
- 仪表板灯
- 内部照明
规范
- 输入电压范围:5.5V至20V
- 输出电流精度:±5%
- 最大输出电流:400 mA (DC) 600 mA(占空比:50%)
- 工作温度范围 (TJ):-40°C至+150°C
- 3.0 mm x 3.0 mm x 1.0 mm VSON10FV3030封装
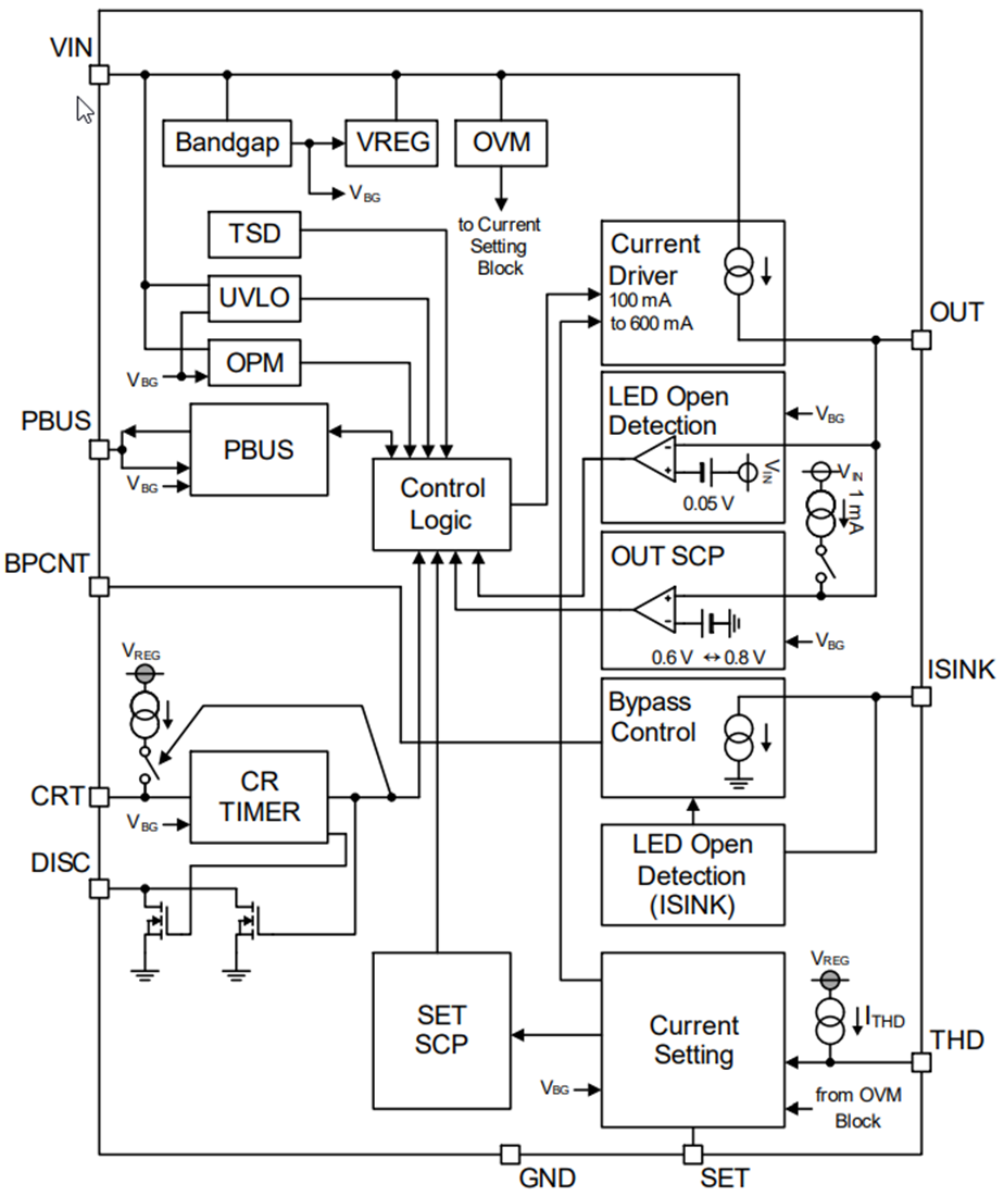
框图
发布日期: 2020-06-08
| 更新日期: 2024-10-01
