ROHM Semiconductor BD18337EFV-ME2和BD18347EFV-ME2 LED驱动器采用HTSSOP-B16封装,工作温度范围为-40°C至+125°C。
特性
- 符合AEC-Q100标准(1级)
- LED配置
- BD18337EFV-ME2:3个串联,4个并联
- BD18347EFV-ME2: 2系列、4并联
- 输入电压范围:5.5V至20.0V (VIN)
- 每通道150mA驱动
- 输出电流精度:±5%
- 相对通道精度:±5%
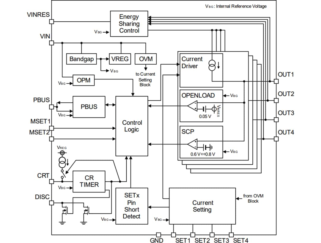
- 能量共享控制
- PWM调光功能
- 许可证灯模式
- LED开路检测
- OUTx引脚短路保护 (SCP)
- 过压静音功能 (OVM)
- 在电压降低时禁用LED开路检测功能
- LED故障输入/输出功能 (PBUS)
- 工作温度范围:-40°C至+125°C
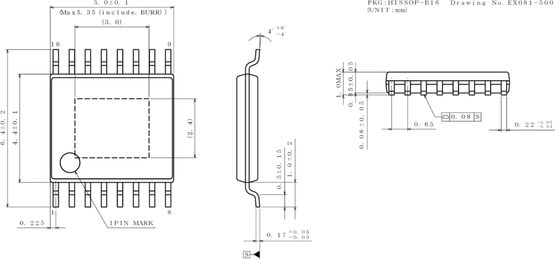
- 5.00mm x 6.40 mm x 1.00mm HTSSOP-B16封装
应用
- 汽车LED外灯
- 尾灯
- 牌照灯
- DRL和位置灯
- 雾灯
- LED车内灯
- 空调灯
- 仪表板灯
- 内部照明
框图
典型应用电路
包装外形
发布日期: 2020-12-04
| 更新日期: 2024-10-31
