ROHM Semiconductor Evaluation Board for BD9G500EFJ用评估板
ROHM Semiconductor BD9G500EFJ用评估板使用BD9G500EFJ-LA从48V输入电压输出5V电压。 BD9G500EFJ-LA的输入电压范围为7V至76V,输出电压可通过外部 电阻器配置为1V至0.97xVIN V。工作频率可配置为100kHz至650kHz,外部电阻器连接至 RT引脚。这是一款电流模式控制直流/直流转换器,可提供快速瞬态响应性能和简单的相位补偿设置。内置功能包括可变软启动功能,可防止启动时的浪涌电流 。其他功能包括UVLO(欠压锁定)、TSD(热关断检测)、OVP(过压保护)、OCP (过流保护)和OVDIS(过压放电)。特性
- 使用BD9G500EFJ-LA从48V输入电压输出5V电压
- BD9G500EFJ-LA的输入电压范围为7V至76V,输出电压可通过外部
电阻器配置为1V至0.97xVIN V。 - 这是一款电流模式控制直流/直流转换器,可提供快速瞬态响应性能和
简单的相位补偿设置。
- 工作频率可配置为100kHz至650kHz,外部电阻器连接至RT引脚。
- 内置功能包括可防止启动时浪涌电流的可变软启动功能、UVLO(欠压锁定)、TSD(热关断检测)、OVP(过压保护)、OCP(过流保护)和OVDIS(过压放电)
应用
- 工业设备
- FA用电源
- 通信设备
- 电池管理系统 (BMS)
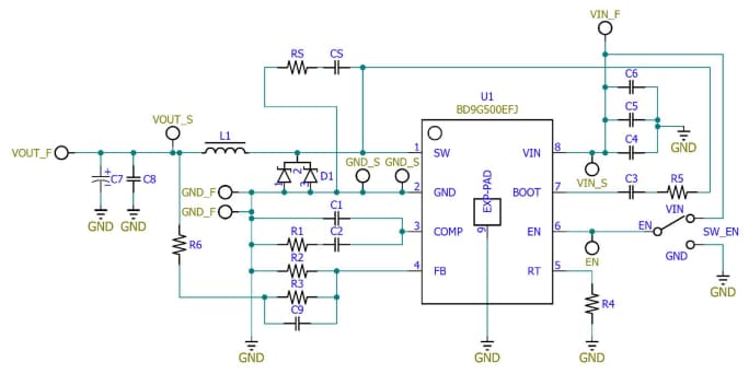
EVK示意图
发布日期: 2021-04-12
| 更新日期: 2022-03-11
