ROHM BD9G500EFJ-LA降压直流/直流转换器采用电流模式架构,可实现快速瞬态响应和简单的相位补偿设置。
特性
- 为工业应用提供长期支持产品
- 宽输入电压范围
- 集成式高侧MOSFET
- 电流模式控制
- 可调频率
- 软启动功能
- 过流保护 (OCP)
- 欠压闭锁 (UVLO)
- 热关断保护 (TSD)
- 过压保护(OVP)
- 4.9mm x 6.0mm x 1.0mm W(典型值)x D(典型值)x H(最大值)HTSOP-J8封装
应用
- 工业设备
- 用于FA工业设备的电源
- 通信电源系统
规范
- 输入电压范围:7V至76V
- 绝对最高输入额定电压:80V
- 85V(1ms脉冲,50%占空比或更低)
- 1.0V ±1.0%的参考电压精度
- 5A最大输出电流
- 高侧MOSFET导通电阻(典型值):100mΩ
- 关断电流:0μA(典型值)
- 工作温度范围:-40 °C至+125 °C
视频
概述
DC系列及应用
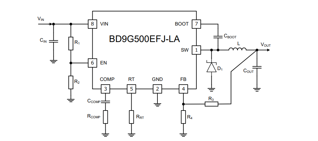
典型应用
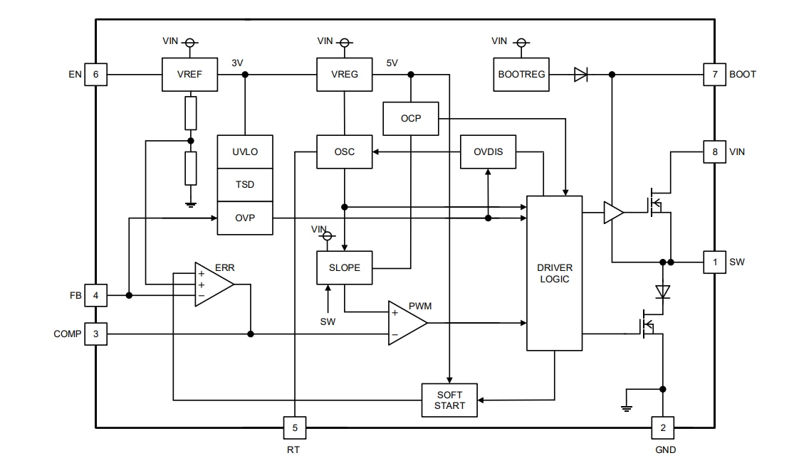
方框图
发布日期: 2020-09-15
| 更新日期: 2024-10-22
