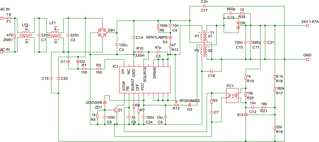
ROHM Semiconductor BM2P060MF-EVK-001评估板设有BM2P061MF-Z PWM直流-直流转换器,采用SOP-20A封装。该评估板提供了由PWM控制的隔离式反激转换器的示例参考电路。该参考电路从90VAC至264VAC输入输出24V隔离电压,最大输出电流为1.67A。
特性
- 输入电压范围 (VIN):90V至264V,典型值为23.0V
- 输入频率(fLINE):47Hz至63Hz
- 输出电压范围 (VOUT1): 22.8V至25.2V,典型值为24.0V
- 输出电流范围 (IOUT1):0A至1.67A
- 最大输出功率 (POUT):40W
- 待机输入功率 (PINSTBY):47mW(典型值)
- 电源效率 (η):91%(典型值)
- 输出纹波电压 (VRIPPLE):0.10VPP(典型值)
- 工作温度范围 (Topr):-10°C至+65°C
- PCB:160.0mm x 55.0mm
必要设备
- 电源:90VAC至264VAC,100W或更高
- 最大负载:2A
- 直流电压表
板布局
接线图
应用电路
发布日期: 2021-08-05
| 更新日期: 2022-03-11
