ROHM Semiconductor BM2P06xMF-Z PWM直流-直流转换器采用12.8mm x 10.3mm SOP-20A封装,工作温度范围为-40°C至+105°C。
特性
- 交流低压保护功能 (AC UVLO)
- X电容放电功能
- VCC引脚低压保护 (VCC UVLO)
- PWM类型电流模式控制
- 降频功能
- 轻负载下突发模式工作
- 突发电压设置功能
- 轻负载时最小导通宽度调整
- 软启动功能
- FB引脚过载保护功能 (FB OLP)
- 逐周期过流保护功能
- 通过交流电压检测实现过流检测补偿功能
- 外部停止功能
- 动态过流保护
- 前沿消隐功能
应用
- 交流适配器
- 白色家电
- 电机电源
规范
- 工作电源电压范围
- 引脚电压VCC:11V至60V
- 引脚电压VH:650V
- DRAIN引脚电压: 730V
- 开关操作时的电流
- BM2P060MF-Z: 1400μA
- BM2P061MF-Z: 1100μA
- BM2P063MF-Z: 850μA
- 突发工作模式下电流:400μA
- 开关频率:65kHz
- MOSFET ON电阻器
- BM2P060MF-Z: 70.0Ω
- BM2P061MF-Z: 1.00Ω
- BM2P063MF-Z: 3.00Ω
- 工作温度范围:-40°C至+105°C
- 12.8mm x 10.3mm x 2.65mm SOP-20A封装
输出比较
其他资源
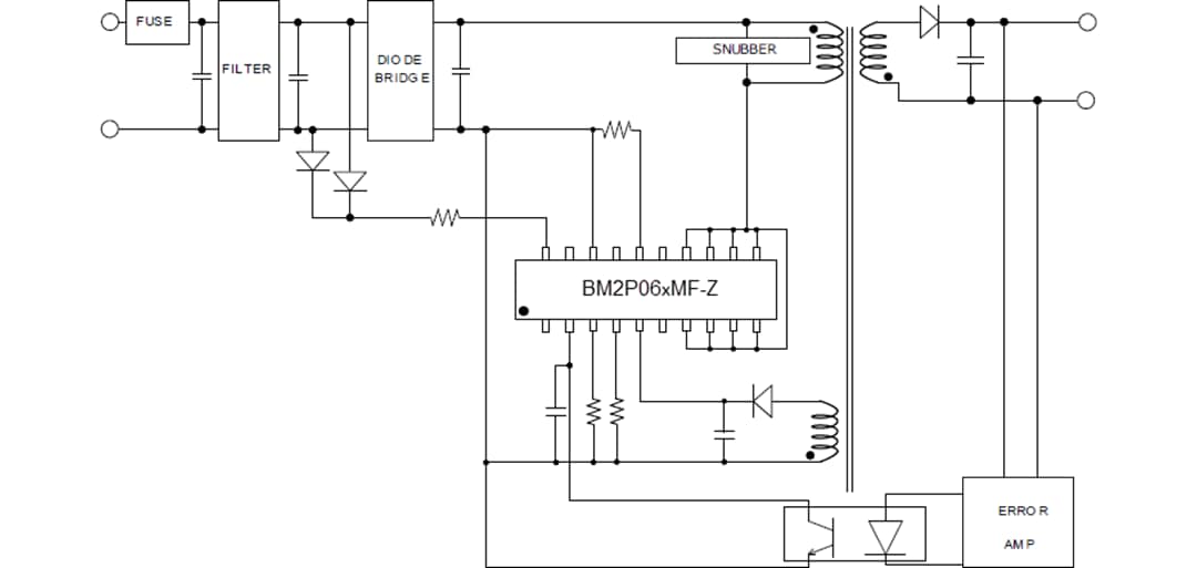
典型应用电路
框图
发布日期: 2021-08-04
| 更新日期: 2022-03-11
