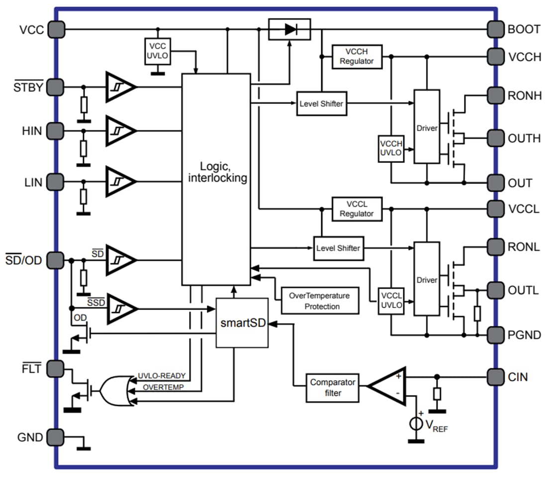
STMicroelectronics STDRIVEG611具有针对硬开关应用量身定制的UVLO、互锁功能以避免交叉导通条件,以及带有SmartSD的过电流比较器。输入引脚的扩展范围允许轻松与控制器接口。待机引脚在非活动期间或突发模式下可降低功耗。STDRIVEG611在-40°C至125°C的工业温度范围内运行。该器件采用紧凑型QFN 4mmx5mmx1mm封装,间距为0.5mm。
特性
- 高压轨最高可达600V
- 在整个温度范围内,dV/dt瞬态抗扰度为±200V/ns
- 驱动器具有独立的灌电流/片和源路径,以实现最佳驱动
- 2.4A和1.2Ω灌电流
- 1.0A和3.7Ω源电流
- 6V栅极驱动电压的高侧和低侧线性稳压器
- 5µs高侧启动时间和高频率(>1MHz)
- 45ns,匹配10ns,最小输出脉冲15ns
- 硬开关操作和内部自举二极管
- 过电流检测比较器,带智能关闭功能
- VCC、VHS 和VLS上的UVLO功能
- 关闭、待机、过温故障信号引脚
- 分开的PGND用于开尔文源驱动和电流分流兼容性
- 3.3V至20V兼容输入,具有迟滞和下拉功能
应用
- 适用于家用电器、泵和压缩机的电机驱动器
- 工厂自动化、伺服和工业驱动器
- 电动自行车和电动工具
- D级别音频放大器
- DC/DC和谐振转换器、PFC、电池充电器和适配器
方框图
视频
发布日期: 2024-11-22
| 更新日期: 2026-02-20

