STMicroelectronics AEK-POW-LDOV02J评估板
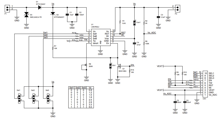
STMicroelectronics AEK-POW-LDOV02J评估板基于L99VR02J汽车线性稳压器,设计具有可配置的输出电压。该板具有八个可选固定输出电压(0.8V、1.2V、1.5V、1.8V、2.5V、2.8V 3.3V和5V),负载电流能力高达500mA。AEK-POW-LDOV02J评估板包括使能引脚、复位、看门狗、带输出过压检测的高级热警告以及快速输出放电功能。该评估板的工作温度范围(TJ)为-40°C至175°C,适用于高温环境下的电子应用。典型应用包括微控制器电源、汽车显示器驱动器、传感器和信息娱乐处理器。特性
- 保护和诊断功能:
- 支持引脚
- 重置
- Watchdog
- 可编程短路输出电流(Ishort)
- 高级热警告,具有输出过压检测功能
- 快速输出放电
- 可选固定输出电压:0.8V、1.2V、1.5V、1.8V、2.5V、2.8V、3.3V和5V
- 负载电流能力:高达500mA
应用
- 微控制器电源
- 汽车显示器驱动器
- 传感器
- 信息娱乐处理器
框图
原理图
发布日期: 2023-05-23
| 更新日期: 2023-06-05
