L99VR02J稳压器符合AEC-Q100标准,具有热关断和短路电流限制、欠压锁定 (UVLO) 和可编程短路输出电流功能。L99VR02J稳压器非常适合用于汽车应用,采用PowerSSO-12封装。
特性
- 允许电池和后置稳压工作模式
- 低压差电压
- 输出电压精度:±2%
- 使能输入,用于启用/禁用稳压器
- 输出电压监视,复位输出功能
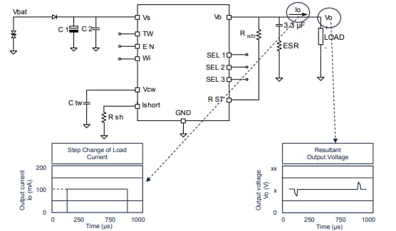
- 可忽略ESR对负载电容器输出电压稳定性的影响
- 通过外部电容器进行可编程自主调度
- 欠压闭锁 (UVLO)
- 符合AEC-Q100标准
- 快速输出放电
- 热关断和短路电流限制
- 高级热警告和输出过电压诊断
- 可编程短路输出电流
规范
- 输出电流:500mA
- 输入电压范围:2.15V至28V
- 静态电流≤1μA
- 40V(最大值)电源电压(负载突降)
- -0.3V至28V DC电源电压
- -0.3V至6V DC输出电压
- 工作温度范围:-40°C至175°C
- 175°C至205°C热保护温度范围
功能框图
应用电路图
负载调节测试电路
其他资源
发布日期: 2023-04-26
| 更新日期: 2025-10-06

