STMicroelectronics EVALSTGAP4S演示板
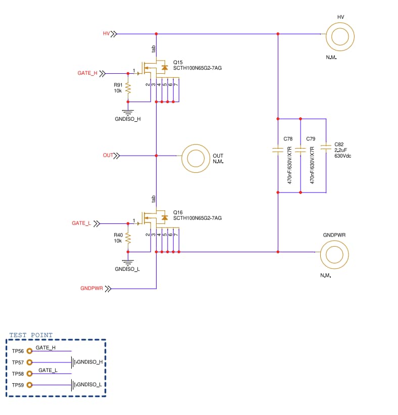
STMicroelectronics EVALSTGAP4S演示板用于评估 STGAP4S先进的电隔离栅极驱动器,用于IGBT和SiC MOSFET。该演示板驱动电源开关,额定电压高达650V。EVALSTGAP4S板包含两个封装在H2PAK-7封装中的SiC MOSFET,以半桥配置连接。与STEVAL-PCC009V2和STSW-STGAP4 GU搭配使用时,该演示板通过SPI接口启用、配置或禁用驱动器的保护和控制功能。EVALSTGAP4S板设有用于LV侧电源的板载 3.3V线性稳压器、用于HV 18V/-5V驱动电源的反激式以及故障LED指示灯。该 演示板符合RoHS指令。特性
- 半桥配置
- 650V SCTH100N65G2-7AG、20mΩ SiC MOSFET
- 高达520V(受MOSFET和电容器额定值限制)高压轨道
- 3.3V板载线性稳压器,用于LV侧电源
- 反激,用于HV 18V/-5V驱动电源
- 隔离最大工作电压:1200V
- 故障 LED 指示器
- 适合与STEVAL-PCC009V2和STSW-STGAP4 GUI搭配使用
- 符合RoHS标准
发布日期: 2023-07-14
| 更新日期: 2025-08-12
