LSM6DSO32满足主流OS要求,提供真实、虚拟和批量模式传感器。此外,LSM6DSO32还可高效运行Android中规定的传感器相关功能,从而降低功耗,缩短反应时间。特别是,LSM6DSO32设计用于实现硬件特性,例如大幅运动检测、固定/运动检测、倾斜、计步器功能、时间戳,以及支持外部磁力计的数据采集。
LSM6DSO32采用2.5mm x 3.0mm塑料焊盘栅格阵列 (LGA) 封装,非常适合用于超紧凑解决方案。
特性
- 0.55mA低功耗(组合高性能模式下)
- 加速器与陀螺仪皆提供“不间断”的低功耗体验
- 智能FIFO高达9KB
- ±4g/±8g/±16g/±32g满量程
- ±125dps/±250dps/±500dps/±1000dps/±2000dps满量程
- 电源电压范围:1.71V至3.6V
- 独立1.62V IO电源
- SPI、I2C和MIPI I3C串行接口,具有主处理器数据同步功能
- 高级计步器、步检测器和步计数器
- 大幅运动检测、倾斜检测
- 标准中断:自由落体、唤醒、6D/4D定位、单击和双击
- 可编程有限状态机:加速度计、陀螺仪和外部传感器
- 内置温度传感器
- LGA-14L封装
- 紧凑的2.5mm x 3mm x 0.83mm尺寸
- 符合ECOPACK、RoHS指令及绿色节能标准
应用
- 可穿戴设备、智能手表和运动设备
- 运动跟踪和手势检测
- 硬落体检测
- 传感器集线器
- 导航
- 物联网及联网设备
- 手持式设备的智能节能
内容流
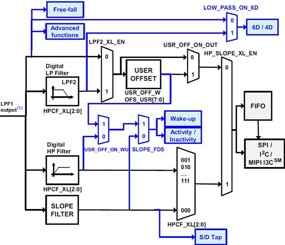
滤波器框图
加速度计链
陀螺仪链
加速度计框图
发布日期: 2020-03-24
| 更新日期: 2026-01-23

