STM MASTERGAN驱动器在下、上驱动部分均提供UVLO保护。该保护功能可防止电源开关在低效率或危险条件下工作,联锁功能可避免交叉传导情况。输入引脚具有扩展电压范围,因此可轻松连接微控制器、DSP单元或霍尔效应传感器。
MASTERGAN驱动器在-40°C至125°C工业温度范围内工作,采用紧凑型9mm x 9mm QFN封装。
特性
- 电源系统级封装,集成半桥栅极驱动器和高压GaN晶体管:
- BVDSS = 650V
- RDS(ON) = 150mΩ
- IDS(MAX) = 10A
- 反向电流能力
- 零反向恢复损耗
- 低侧和高侧UVLO保护
- 内置自举二极管
- 联锁功能
- 专用引脚,用于关断功能
- 精确的内部时序匹配
- 3.3V至15V兼容输入,具有迟滞和下拉功能
- 过温保护
- 材料清单减少
- 超紧凑、简化的布局
- 灵活、简单、快速的设计
应用
- 开关模式电源
- 高压PFC、DC-DC和DC-AC转换器
- 充电器和适配器
- 不间断电源 (UPS) 系统
- 太阳能发电
内容中心
视频
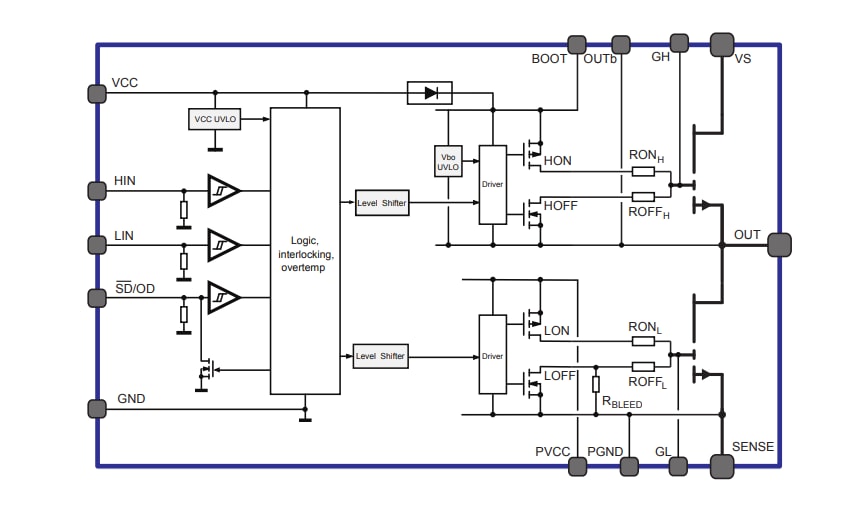
框图
View Results ( 15 ) Page
| 物料编号 | 数据表 | 描述 |
|---|---|---|
| MASTERGAN1 | ![]() |
栅极驱动器 High power density 600V half-bridge driver with two enhancement mode GaN HEMTs |
| MASTERGAN2TR | ![]() |
栅极驱动器 High power density 600V Half bridge driver with two enhancement mode GaN HEMTs |
| MASTERGAN3TR | ![]() |
栅极驱动器 High power density 600 V Half bridge driver with two enhancement mode GaN HEMTs |
| MASTERGAN1LTR | ![]() |
栅极驱动器 600 V half-bridge enhancement mode GaN HEMT with high voltage driver |
| MASTERGAN4LTR | ![]() |
栅极驱动器 600 V half-bridge enhancement mode GaN HEMT with high voltage driver |
| MASTERGAN4 | ![]() |
栅极驱动器 High power density 600V half-bridge driver with two enhancement mode GaN HEMTs |
| MASTERGAN2 | ![]() |
栅极驱动器 High power density 600V Half bridge driver with two enhancement mode GaN HEMTs |
| MASTERGAN5 | ![]() |
栅极驱动器 High power density 600 V half-bridge driver with two enhancement mode GaN power |
| MASTERGAN1TR | ![]() |
栅极驱动器 High power density 600V half-bridge driver with two enhancement mode GaN HEMTs |
| MASTERGAN3 | ![]() |
栅极驱动器 High power density 600 V Half bridge driver with two enhancement mode GaN HEMTs |
发布日期: 2020-08-28
| 更新日期: 2026-03-18


