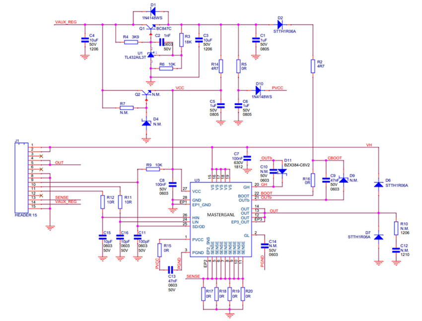
PCB中嵌入了两个6V替代线性稳压器:一个简易的低成本稳压器和一个更精密的温度独立稳压器。由于采用外部自举二极管和电容器,因此可为VCC、PVCC和Vbo正确供电。该模块只接受单独的驱动信号,通过调整专用RC滤波器可以调制延迟时间。
特性
- 配备MASTERGAN4L的GaN半桥子板,适合用于需要快速唤醒的电源应用
- 嵌入独立可调死区时间,用于LIN和HIN信号
- 6V板载替代选项
- 分立式自举二极管和电容器,用于高频解决方案
- 可调低侧分流器,用于峰值电流模式控制算法
- 外部并联体二极管,满足LLC应用需求
- 45°C/W结点至环境热阻(无需强制气流,以评估大型电源拓扑
- 30mm x 40mm宽FR-4 PCB
- 符合RoHS指令
应用
- LLC/高端消费电子产品
- 有源钳位或谐振峰值电流模式反激
示意图
发布日期: 2023-11-06
| 更新日期: 2023-12-04

