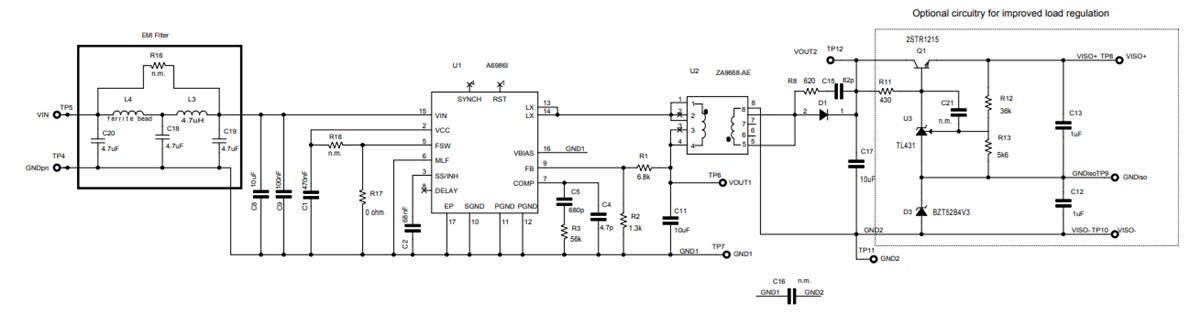
STM STEVAL-A6986IV1隔离降压转换器评估板产生两个隔离电压(正值约18 V,负值4 V至5 V),特别适合用于为IGBT/SiC MOSFET栅极驱动器供电。借助简单的旁路,可提供单个隔离电压。
特性
- 符合 AEC-Q100
- 工作温度范围:结温 (TJ) 为-40°C至135°C
- 设计用于隔离降压 (iso-buck) 拓扑结构
- 工作输入电压:4V至38V
- 一次侧输出电压调节
- 无光耦合器
- 灌峰值一次侧电流能力:1.9A(典型值)
- 强制PWM运行峰值电流模式架构
- 消隐时间:300ns
- 8µA IQ-SHTDWN
- 可调fSW和同步
- 内置一次侧输出电压监控器
- 可调软启动时间
- 内部一次侧电流限制
- 过压保护
- RDS (on) HS = 180mΩ,RDS (on) LS = 150mΩ
- 热关断
原理图
发布日期: 2021-05-03
| 更新日期: 2024-05-22

