STMicroelectronics 意法半导体 A6986 同步降压开关稳压器
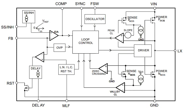
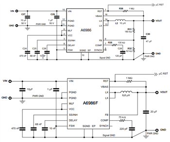
意法半导体 A6986 同步降压开关稳压器是一款降压型单片式开关稳压器,能提供达 2A 的直流电流。输出电压可调节,范围从 0.85V 至0.9 VIN。100% 占空比性能和宽幅输入电压范围可满足汽车系统冷启动和抛负载方面的规范要求。低能耗模式(LCM)被设计用于停车过程中的应用,在提高轻负载下的效率的同时还能控制输出电压纹波。低噪声模式(LNM)能保持开关频率恒定并降低输出电压纹波过载电流范围,从而满足汽车音响等低噪声应用的规范要求。输出电压监控器可管理任何数字负载(μC、FPGA)的复位阶段。RST 开集输出还可在上电阶段实现输出电压排序。同步整流——按在中高负载下获得高效率进行设计——以及高开关频率性能使应用尺寸变得紧凑。两个功率元件上的逐脉冲电流检测可实现高效的恒流保护。The STMicroelectronics A6986 Step-Down Switching Regulator is offered in a HTSSOP16 package and is AEC-Q100 qualified for use in automotive applications.
特性
- AECQ100 qualification
- 1.5A DC output current
- 4V to 38V operating input voltage
- Low consumption mode or low noise mode
- 30μA IQ at light load (3.3V LCM VOUT)
- 5μA IQ-SHTDWN
- Adjustable fSW (250kHz - 2MHz)
- Output voltage adjustable from 0.85V to VIN
- Embedded output voltage supervisor
- Synchronization
- Adjustable soft-start time
- Internal current limiting
- Overvoltage protection
- Output voltage sequencing
- Peak current mode architecture
- 180mΩ RDS(ON) and 110mΩ RDS(ON)
- Thermal shutdown
应用
- Designed for automotive systems
- Battery powered applications
- Car body applications (LCM)
- Car audio and low noise applications (LNM)
Additional Resources
视频
View Results ( 4 ) Page
| 物料编号 | 数据表 | 输出电流 | 输出电压 |
|---|---|---|---|
| A6986F3V3TR | ![]() |
1.5 A | 3.3 V |
| A6986ITR | ![]() |
2 A | 850 mV to 38 V |
| A6986F5V | ![]() |
1.5 A | 5 V |
| A6986TR | ![]() |
2 A | 850 mV to 38 V |
发布日期: 2014-09-17
| 更新日期: 2025-05-13

