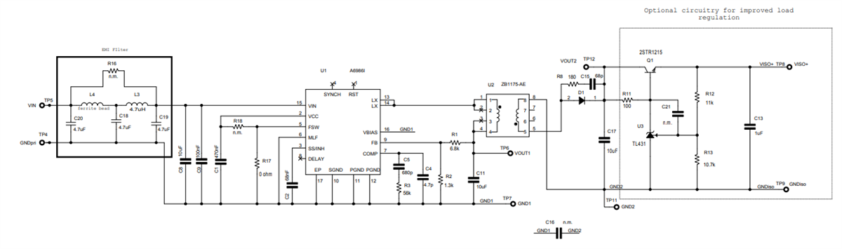
STM STEVAL-A6986IV2隔离降压转换器评估板可生成隔离电压(约5 V,可轻松调节),特别适合用于需要单一隔离电源的应用。
特性
- 符合 AEC-Q100
- 工作温度范围:结温 (TJ) 为-40°C至135°C
- 设计用于隔离降压 (iso-buck) 拓扑结构
- 工作输入电压:4V至38V
- 一次侧输出电压调节
- 无光耦合器
- 灌峰值一次侧电流能力:1.9A(典型值)
- 强制PWM运行峰值电流模式架构
- 消隐时间:300ns
- 8µA IQ-SHTDWN
- 可调fSW和同步
- 内置一次侧输出电压监控器
- 可调软启动时间
- 内部一次侧电流限制
- 过压保护
- RDS (on) HS = 180mΩ,RDS (on) LS = 150mΩ
- 热关断
原理图
发布日期: 2021-05-03
| 更新日期: 2024-05-22

