The device includes an internal low drop voltage regulator, that can be used to supply a microcontroller, and a reset pin, that is useful for resetting the microcontroller at the start up and every time that the regulated output voltage falls down below an established voltage threshold.
特性
- Automotive qualified
- Constant current operation
- Current LED settable by external sensing resistor and adjustable via SPI
- Converter switching frequency adjustable by external resistor (RSF)
- EMC reduction by internal spread spectrum dither oscillator
- Low frequency PWM dimming operation
- Maximum input current limiter
- Maximum switching duty cycle limiter
- Slope compensation adjustable by external resistor (R9)
- Battery overvoltage shutdown protection (ext. R3, R4 resistors required)
- LED chain OV detection (ext. R5, R6)
- Multiplexed output for monitoring and control of LED temperature (external NTC resistor required), voltage of LED chain, and low frequency PWM
- SPI communication serial interface transceiver (SDI, SDO, SCK, CSN)
- Regulated output for micro supply 5V ±2% -20mA
- Parameter programming and settings of internal memory registers by the dedicated SPI interface:
- LED current reference adjusting (±66.7%)
- Maximum input current limiter reference adjusting (±55.5%)
- Random dither frequency sweeping, modulation frequency and deviation percentage
- Power on reset pin output
- ESD protection
应用
- Automotive day-time running light, LED
- HeadLamps
视频
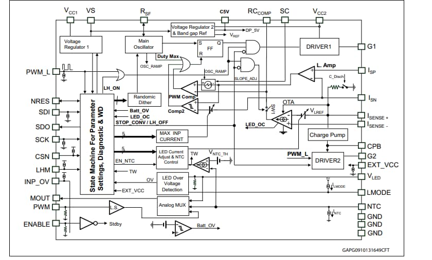
Block Diagram
发布日期: 2015-07-20
| 更新日期: 2022-07-29

