STMicroelectronics STEVAL-MKI242A适配器板

STMicroelectronics STEVAL-MKI242A适配器板用于评估ST1VAFE6AX生物传感器系列中的MEMS器件。该适配器板可插入标准DIL-24插座中。STEVAL-MKI242A适配器板由STEVAL-MKI109V3主板进行测试和支持,其主板包含一个高性能32位微控制器。该适配器板在VDD 和VDDIO 电源线上配有去耦电容器。STEVAL-MKI242A适配器板用于车身监控应用。

特性

  • 针对标准DIL-24插座的完整ST1VAFE6AX引脚分配
  • 兼容STEVAL-MKI109V3主板
  • 符合RoHS标准

应用

  • 车身监控

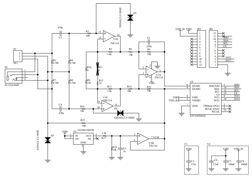
电路原理图

原理图 - STMicroelectronics STEVAL-MKI242A适配器板
发布日期: 2024-08-07 | 更新日期: 2024-08-26