STMicroelectronics STEVAL-VP12201B评估板

STMicroelectronics STEVAL-VP12201B评估板采用基于VIPER122高压转换器的15V/220mA降压转换器。VIPER122转换器的固定工作频率为60kHz,具有频率抖动特性,符合电磁干扰标准。该评估板具有尺寸小、BOM数量少、效率高、待机功耗低等特性,并可实现精确的线路和负载调节。STEVAL-VP12201B评估板提供Burst Mode操作,可在空载条件下实现低功耗,并降低平均开关频率,以最大限度地降低与频率相关的所有损耗。

特性

  • 采用15V/220mA降压转换器
  • 基于VIPER122高压转换器
  • 尺寸紧凑
  • 极少BOM
  • 低待机消耗
  • 在整个输入和输出范围内具有精确的线路和负载消耗
  • 采用Burst Mode工作模式
  • 即使使用较小的EMI滤波器,也能满足IEC55022 B类传导EMI要求

规范

  • 频率范围:50Hz至60Hz
  • 通用输入电源电压范围:85VAC至265VAC
  • 输出电压:15V
  • 输出电流:200mA
  • 待机电源功耗:230VAC下低于30mW
  • 平均效率:低于77%

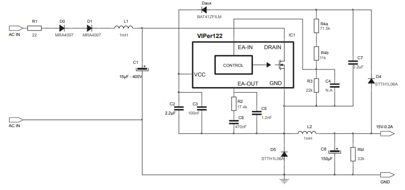
电路原理图

原理图 - STMicroelectronics STEVAL-VP12201B评估板

性能图

性能图表 - STMicroelectronics STEVAL-VP12201B评估板
发布日期: 2019-10-21 | 更新日期: 2024-03-15