STMicroelectronics VIPER122高压转换器
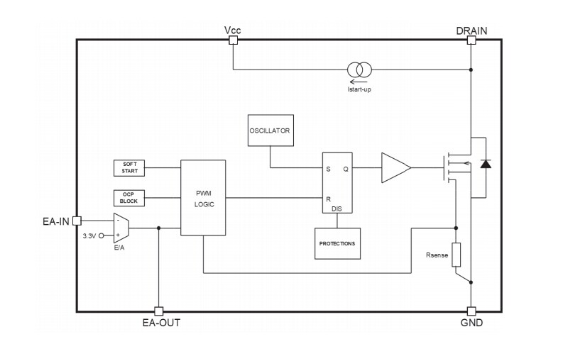
STMicroelectronics VIPER122高压转换器将730V加固型功率MOSFET与PWM控制相结合。该高性能、高压转换器内置带电流检测电路的高压启动装置,从而减少了BOM中的元件。VIPER122具有突发模式特性,可在轻负载时实现极低的输入功耗。此外,VIPER122还具有频率抖动功能,可以扩散EMI,并支持使用更小的滤波器。
特性
- 730V抗雪崩功率MOSFET
- PWM控制器
- 3.3V电压基准
- 频率抖动
- 230VAC时具有40mW空载输入功率
- 短路保护
- 热关断
相关评估板
采用基于VIPER122高压转换器的15V/220mA降压转换器。
开发用于85VAC至265VAC通用应用的反激式转换器。
Related Converters
将730V加固型功率MOSFET与PWM控制相结合。
巧妙地将1050V耐雪崩功率部分与PWM电流模式控制相结合。
在紧凑型SO-16封装中集成了800V抗雪崩功率MOSFET,具有PWM电流模式控制。
助您完成设计
各种可直接替换器件,适用于通用模拟IC、分立元件和串行EEPROM。
发布日期: 2019-07-23
| 更新日期: 2025-12-01