STMicroelectronics VIPer31高压转换器
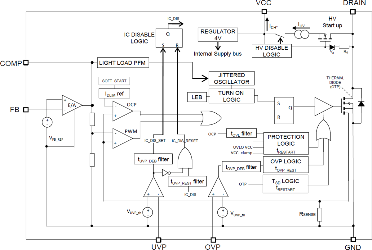
STMicroelectronics VIPer31高压转换器在紧凑型SO-16封装中集成了800V抗雪崩、坚固型功率MOSFET,具有PWM电流模式控制。800V击穿支持较宽的输入电压范围,并可减小DRAIN缓冲电路的大小。VIPer31具有极低功耗,且可在轻负载时采用脉冲频率调制模式运行,因此符合极为严格的节能标准。OVP和UVP引脚分别提供过压和欠压保护,具有独立和可设置的干预阈值。UVP还可用作整个SMPS的禁用输入,具有超低剩余输入功耗。集成有HV启动、检测FET、误差放大器和带抖动的振荡器,因此只需极少元件即可设计完整的应用。VIPer31高压转换器具有-40°C至+150°C宽工作温度范围,支持反激式、降压和降压-升压拓扑结构。
特性
- 800V抗雪崩、坚固型功率MOSFET,覆盖超宽VAC输入范围
- 嵌入式HV启动与传感FET
- 电流模式PWM控制器
- 850mA漏极电流限制保护 (OCP)
- 宽电源电压范围:4.5V至30V
- 空载时:<20mW(230VAC时)
- 250mW输出负载时:<430mW(230VAC时)
- 抖动开关频率可降低EMI滤波器成本:132kHz ±7%(H型)
- 嵌入式E/A,具有1.2V参考电压
- 内置软启动,改善系统稳定性
- 带自动重启的保护特性
- 过载/短路 (OLP)
- 热关断
- 过压
- 无自动重启的保护特性
- 脉冲跨越保护避免通量散逸
- 欠压/禁用
- 最大工作周期
- 工作结温范围:-40°C至+150°C
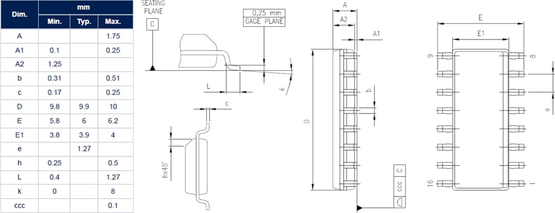
- SO16N封装
应用
- 低功耗开关模式电源 (SMPS),用于家用电器、家庭自动化、工业、消费电子、照明
- 低功耗适配器
视频
框图
封装外形
发布日期: 2020-06-10
| 更新日期: 2025-01-10
