Texas Instruments Texas Instruments LM315x SIMPLE SWITCHER® 控制器
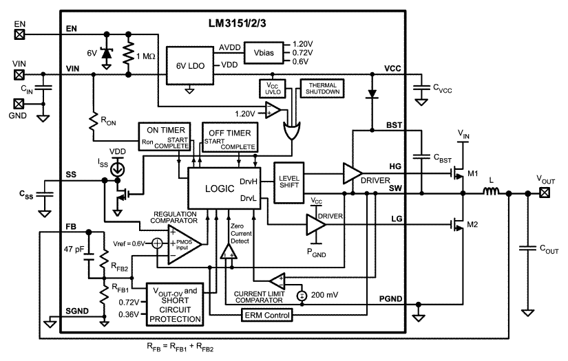
Texas Instruments SIMPLE SWITCHER®控制器是易于使用和简化的降压电源控制器,在典型应用中可提供高达12A输出电流。TI LM3151 / LM3152 / LM3153 SIMPLE SWITCHER控制器工作输入电压范围为6V到42V,可提供3.3V的固定输出电压以及250kHz、500kHz和750kHz的开关频率。LM3150提供1MHz可调节输出。这些SIMPLE SWITCHER控制器采用恒定导通时间(COT)体系结构和专有的仿真纹波模式(ERM)控制,允许使用低ESR输出电容器,从而减小解决方案尺寸和输出电压纹波。这些同步降压控制器设计用于电信、网络设备、安全监控及其他应用。特性
- PowerWise® step-down controller
- 6V to 42V Wide input voltage range
- Fixed output voltage of 3.3V
- Fixed switching frequencies of 250kHz/500kHz/750kHz
- No loop compensation required
- Fully WEBENCH® enabled
- Low external component count
- Constant On-Time control
- Ultra-Fast transient response
- Stable with low ESR capacitors
- Output voltage pre-bias startup
- Valley current limit
- Programmable soft-start
应用
- Telecom
- Networking Equipment
- Routers
- Security Surveillance
- Power Modules
Functional Block Diagram
TI Reference Designs Library
发布日期: 2012-07-19
| 更新日期: 2023-12-19
