Texas Instruments 德州仪器 LM3481 SIMPLE SWITCHER® 低侧 N-FET 高性能控制器
德州仪器 LM3481 SIMPLE SWITCHER®控制器是多功能低侧 N-FET 高性能控制器,用于开关稳压器。LM3481 适用于需要低侧 FET 的拓扑结构,如升压、flyback、SEPIC 等。LM3481 可工作于极高开关频率下,以降低解决方案整体尺寸。LM3481 使用一个单独外部电阻器,或将其与外部时钟同步,因而其开关频率可以调节到 100kHz 和 1MHz 之间的任意值。电流模式控制除提供逐周期电流限制外,还提供出色的带宽和瞬态响应。只需一个外部电阻器,即可对电流限制进行编程。内建保护特性有热关断、短路保护、过压保护。节约功耗的关断模式将总电源电流将至 5µA,并允许电源排序。内部软启动可限制启动时的冲击电流。特性
- LM3481QMM in the MSOP-10 package are Automotive Grade AEC-Q100 grade 1 qualified (-40°C to +125°C operating junction temperature)
- 10-lead MSOP package
- Internal push-pull driver with 1A peak current capability
- Current limit and thermal shutdown
- Frequency compensation optimized with a capacitor and a resistor
- Internal softstart
- Current Mode Operation
- Adjustable Undervoltage Lockout with Hysteresis
- Pulse Skipping at Light Loads
应用
- Distributed power supplies
- Notebooks, digital cameras, and other portable devices
- Offline power supplies
- Set-top boxes
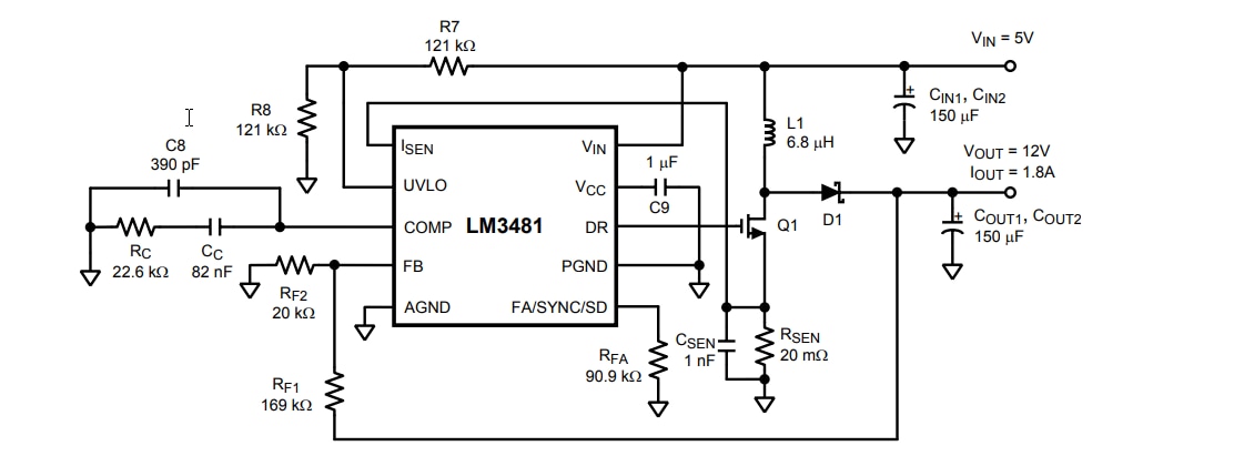
Typical Application
发布日期: 2014-02-27
| 更新日期: 2023-12-19
