在这三个阶段,内部控制环路会监控集成电路结温,如果超出内部温度阈值TREG,会降低充电电流。Texas Instruments bq25176M充电电流检测和功率级功能是完全集成的。充电器功能具有高精度电流和电压调节环路、自动充电终止以及充电状态显示。快速充电电流和充电电压可通过外部电阻器进行编程设定。预充电和终止电流阈值跟踪快速充电电流设置。
特性
- 输入电压可耐受高达30V电压
- 基于输入电压的动态电源管理 (VINDPM) 跟踪电池电压
- 自动睡眠模式,降低功耗
- 电池漏电流:350nA
- 充电禁用时输入漏电流为80μA
- 支持1节锂离子电池、锂聚合物电池和LiFePO4
- 外部电阻器可编程操作
- VSET设置电池调节电压
- 锂离子:4.05V、4.15V、4.2V、4.35V、4.4V
- LiFePO4:3.5V、3.6V、3.7V
- ISET用于充电电流从10mA至800mA设置
- VSET设置电池调节电压
- 充电特性
- 预充电电流:ISET的20%
- 终止电流:ISET的10%
- 电池跟踪输入电压动态电源管理 (VINDPM),用于太阳能充电
- BIAS引脚,用于充电功能控制
- 开漏输出,用于状态和故障指示
- 开漏输出,用于电源良好指示
- 高精度
- 充电电压精度:±0.5%
- ±10%充电电流准确度
- 集成故障保护
- 18.1V IN过压保护
- 基于VSET的OUT过压保护
- 1000mA过流保护
- 125°C热调节;150°C热关断保护
- OUT短路保护
- VSET、ISET引脚短路/开路保护
应用
- 智能跟踪器
- 低功耗手持设备
- 辅助太阳能充电器
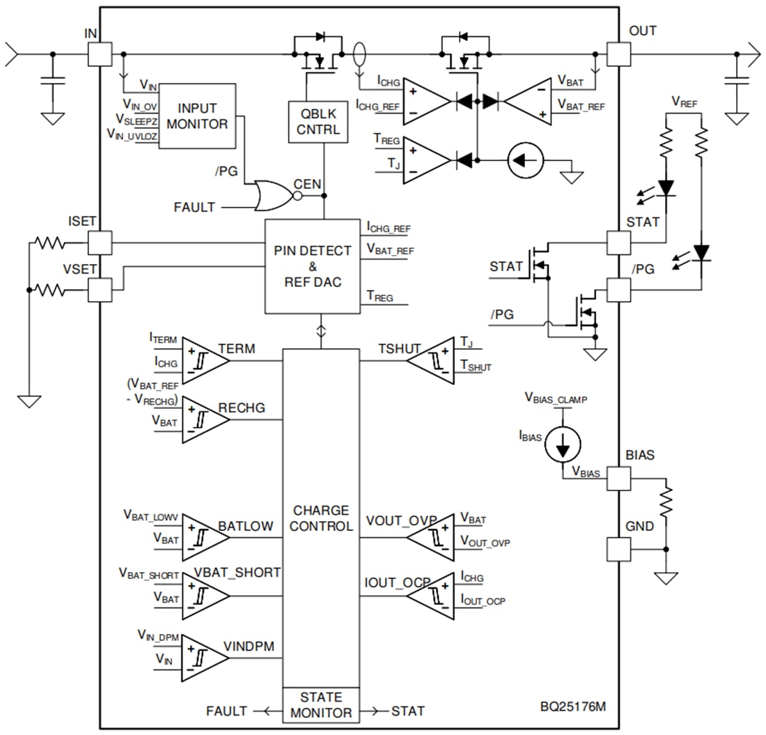
功能框图
发布日期: 2022-12-14
| 更新日期: 2024-01-03

