Texas Instruments BQ27Z558EVM-084 驱动评估模块

Texas Instruments BQ27Z558EVM-084评估模块旨在采用Impedance Track™技术评估BQ27Z558电池电量计。BQ27Z558电池电量计通过I2C兼容和HDQ单线接口进行通信。该评估模块在3.6V典型输入电压下运行。电路模块包括BQ27Z558集成电路 (IC) 以及监控和预测1节锂离子 (Li-ion) 或锂聚合物 (li-polymer) 电池容量所必需的所有其他元件。该模块非常适合智能手机、数码相机和摄像机、平板电脑、便携式和可穿戴健康设备以及移动音频设备。

特性

  • 采用Impedance Track™技术用于BQ27Z558电量计的完整评估系统
  • 密集电路模块,实现快速设置
  • 允许配置和数据记录以进行系统分析的个人电脑 (PC) 软件
  • 1.2V I/O I2C通信

应用

  • 智能手机
  • 数码相机和摄像机
  • 平板电脑
  • 便携式和穿戴式健康设备
  • 便携式音频设备

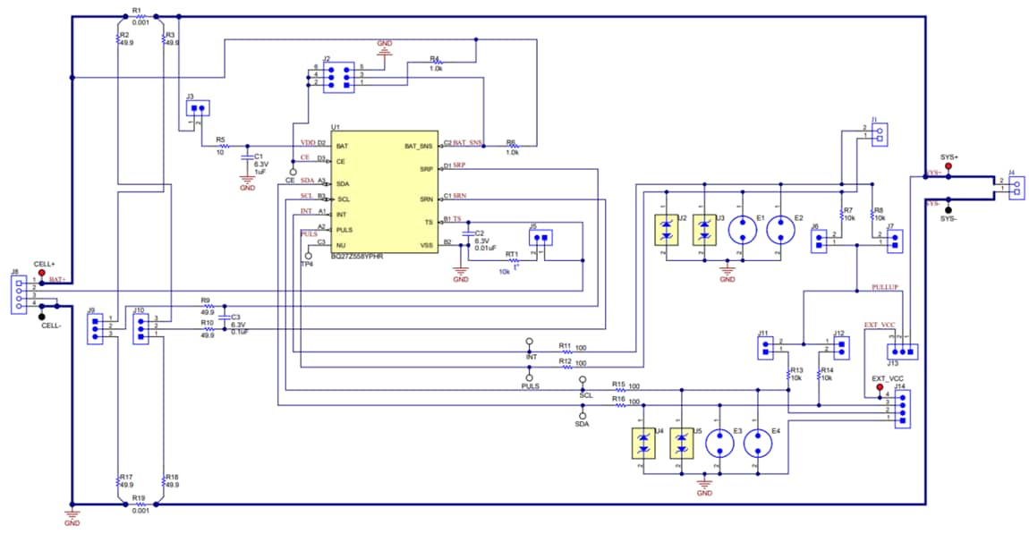
原理图

原理图 - Texas Instruments BQ27Z558EVM-084 驱动评估模块
发布日期: 2024-01-16 | 更新日期: 2024-02-09