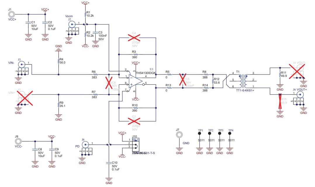
输出变压器可实现单端输出,以轻松连接到测试设备,另外还有用于输出共模和断电控制的外部SMA连接器。端接电阻器之前输入迹线的附加选项和变压器焊盘的扩展,可实现交流耦合选择。
特性
- 分离式或单电源配置
- 可配置增益和反馈网络,带可选补偿电容器
- 支持单端或差分输入
- 设计用于轻松连接标准的50Ω输入端和输出端阻抗实验室设备
- 输入、输出和控制信号均包括SMA连接器,用于高速运行
使用THS4130的原理图和布局
发布日期: 2022-04-12
| 更新日期: 2024-06-25

