Texas Instruments THS2630全差分放大器

Texas Instruments THS2630全差分放大器采用Texas Instruments先进的高压互补双极工艺制造。THS2630采用从输入到输出的真正全差分信号路径,供电能力高达±17.5V。该设计可实现出色的共模噪声抑制(800kHz时为95dB)和总谐波失真(2VPP 、250kHz时为-108dBc)。高电压差分信号链可通过宽电源电压范围提高动态范围和裕量,无需为差分信号的每个极性添加单独的放大器。Texas Instruments THS2630可在–40°C至+85°C的宽温度范围内运行。

特性

  • 高性能
    • 带宽:187MHz(VCC =±15V、G=1V/V)
    • 压摆率:75V/µs
    • 增益带宽积:245MHz
    • 失真:–108dBc THD(2VPP 、250kHz时)
  • 电压噪声
    • 1/f电压噪声角:85 Hz
    • 输入基准噪声:1.1nV/√Hz
  • 单电源工作电压范围:5V至35V
  • 静态电流(关断):770µA(THS2630S)

应用

  • 单端至差分转换
  • 差分ADC驱动器
  • 差分抗混叠
  • 差分发送器和接收器
  • 输出电平转换器
  • 医疗超声

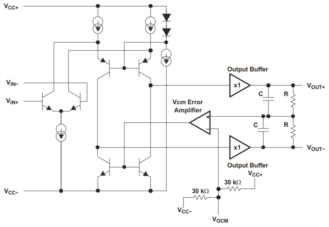
功能框图

框图 - Texas Instruments THS2630全差分放大器
发布日期: 2024-06-25 | 更新日期: 2024-06-28