Texas Instruments DEM-OPA-SO-1A SO-8通用评估模块

Texas Instruments DEM-OPA-SO-1A SO-8通用评估模块是用于单运算放大器的未填充印刷电路板 (PCB),采用8引脚SOIC (D) 封装。该演示夹具是一款双层PCB。DEM-OPA-SO-1A在底部使用接地面,在顶部使用信号和电源迹线。接地面在对电容负载敏感的运算放大器引脚周围打开。该器件采用电源迹线,将电流环路区域降至最低。SMA(或SMB)连接器可垂直或水平安装。

Board Layout

机械图纸 - Texas Instruments DEM-OPA-SO-1A SO-8通用评估模块

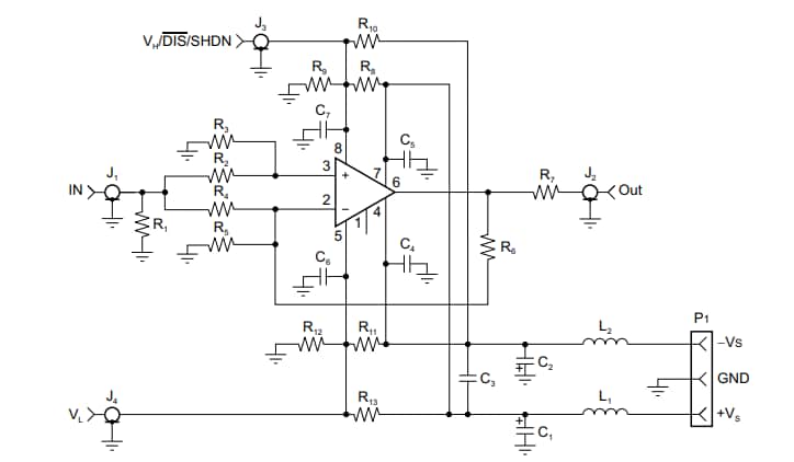
原理图

原理图 - Texas Instruments DEM-OPA-SO-1A SO-8通用评估模块
发布日期: 2019-12-30 | 更新日期: 2024-12-02