OPA810高性能、27V、140MHz放大器采用TI专有的高速SiGe BiCMOS工艺制造而成,与具有类似静态功率的同类FET输入放大器相比,性能显著提高。OPA810的增益带宽积 (GBWP) 为70MHz,压摆率为200V/µs,低噪声电压为6.3nV/√Hz,非常适合用于各种高保真数据采集和信号处理应用。OPA810提供75mA线性输出电流和轨到轨I/O,适合用于驱动光电子组件和模数转换器 (ADC) 输入或者将数模转换器 (DAC) 输出缓冲入重负载中。
OPA810运算放大器的额定扩展工业温度范围为-40°C至+125°C。OPA2810是该器件的双通道版本,采用8引脚SOIC、SOT23和VSSOP封装。
特性
- 增益带宽积:70MHz
- 小信号带宽:140MHz
- 压摆率:2000V/µs
- 宽电压电压范围:4.75V至27V
- 低噪声:
- 输入电压噪声:6.3nV/√Hz (f = 500kHz)
- 输入电流噪声:5fA/√Hz (f=10kHz)
- 轨到轨输入和输出:
- FET输入级:2pA输入偏置电流(典型值)
- 高线性输出电流:75mA
- 输入失调:±500µV(最大值)
- 失调漂移:±2.5µV/°C(典型值)
- 低功耗:3.7mA/通道
- 扩展工作温度范围:–40°C至+125°C
- 双通道版本:OPA2810
应用
- 宽带光电二极管互阻放大器
- 模拟输入/输出模块
- 阻抗测量
- 功率分析仪和仪表
- 高Z电压和电流测量
- 数据采集
- 多通道传感器接口
- 光电驱动器
Datasheets
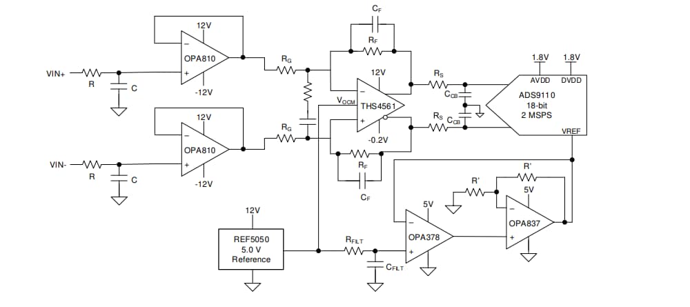
框图
发布日期: 2019-12-30
| 更新日期: 2025-07-10

