在启动期间和高负载事件中,集成电流检测可实现通过驱动器调节电机电流。利用可调外部电压基准,可设置电流限制。此外,这些器件还提供与电机负载电流成正比的输出电流。这种特性可用于检测负载条件下的电机堵转或变化。集成电流检测采用内部电流镜架构,无需大功率并联电阻器,可以节省电路板面积并降低系统成本。
该器件具有低功耗休眠模式,可通过关断大部分内部电路实现超低静态电流消耗。该器件具有各种内部保护特性,包括电源欠压锁定 (UVLO)、电荷泵欠压 (CPUV)、输出过流 (OCP) 和器件过热 (TSD)。故障状态显示在nFAULT上。
特性
- N通道H桥电机驱动器
- 驱动一个双向有刷直流电机
- 两个单向有刷直流电机
- 其他电阻和电感负载
- 4.5V至37V工作电源电压范围
- 引脚对引脚RDS(on)型号
- DRV8874:200mΩ(高侧 + 低侧)
- DRV8876:700mΩ(高侧 + 低侧)
- DRV8874-Q1:200mΩ(高侧 + 低侧)
- DRV8876-Q1:700mΩ(高侧 + 低侧)
- 高输出电流能力
- DRV8874:6A峰值
- DRV8876:3.5A峰值
- DRV8874-Q1:6A峰值
- DRV8876-Q1:3.5A峰值
- 集成电流检测和调节
- 比例电流输出 (IPROPI)
- 可选电流调节 (IMODE)
- 逐周期或固定关断时间
- 可选输入控制模式 (PMODE)
- PH/EN和PWM H桥控制模式
- 独立半桥控制模式
- 支持1.8V、3.3V和5V逻辑输入
- 超低功耗休眠模式
- 在VVM = 24V,TJ = 25°C时,小于1µA
- 适用于低电磁干扰 (EMI) 的扩频时钟
- 集成保护特性
- 欠压锁定 (UVLO)
- 电荷泵欠压 (CPUV)
- 过流保护 (OCP)
- 热关断 (TSD)
- 自动故障恢复
- 故障指示灯引脚 (nFAULT)
应用
- 有刷直流电机
- 大小家电
- 扫地机器人、类人机器人和玩具机器人
- 打印机和扫描仪
- 智能电表
- ATM机、点钞机和EPOS
- 伺服电机和执行器
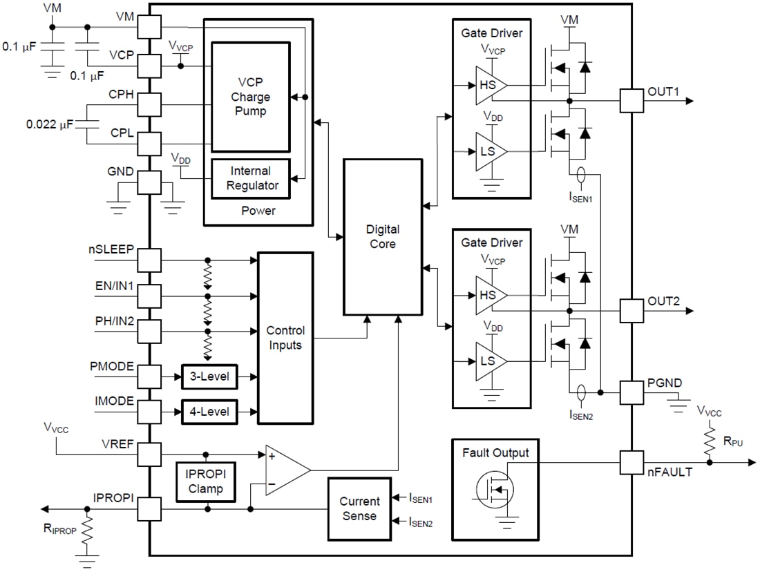
功能框图
发布日期: 2019-06-11
| 更新日期: 2024-07-15

