特性
- 宽输入电压范围:20 V至115 V
- 固定软启动:3ms
- COT模式控制架构
- 峰值和谷值限流保护
- FPWM模式,用于Fly-Buck功能
- 适用于小尺寸解决方案的WSON封装
应用
- 通信 – 砖形电源模块
- 工业电池组 (≥10S)
- 电池组 – 电动自行车/电动踏板车/LEV
- 工厂自动化 – PLC
- 电机驱动器 – BLDC
- 电网基础设施 – 太阳能
布局
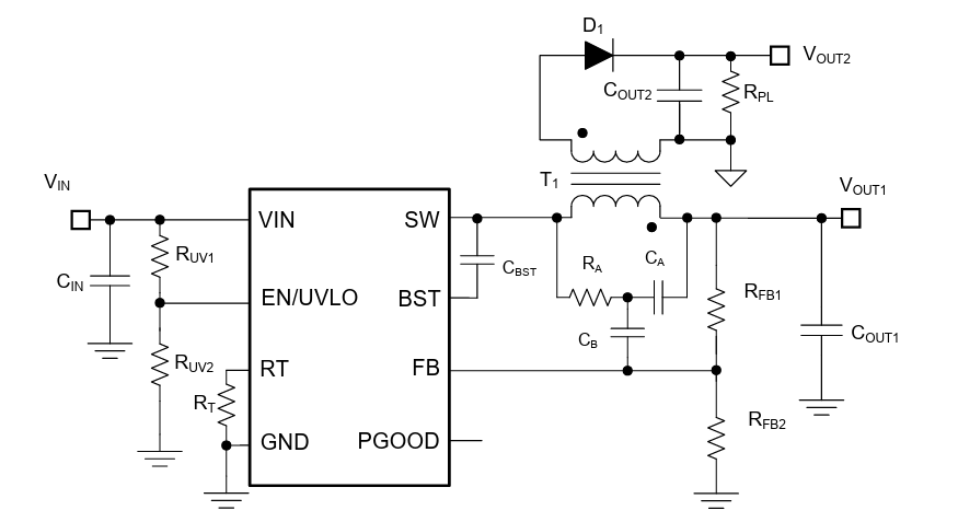
简化示意图
测试设置
发布日期: 2025-02-07
| 更新日期: 2025-02-11

