Texas Instruments LM66100EVM评估模块

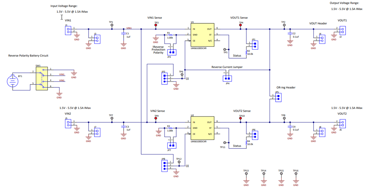
Texas Instruments LM66100EVM评估模块是一款双层PCB,包含两个LM66100理想二极管,用于评估OR-ing配置。LM66100EVM支持不同负载条件下(0A至1.5A)的不同输入电压(1.5V至5.5V)。这样可为正在测试的器件提供低电阻输入和输出电流。借助测试点连接,LM66100EVM能够进行准确的RON测量。LM66100EVM支持评估双ORing和反极性保护等配置。

特性

  • EVM支持评估LM66100负载开关
  • 借助该EVM,可以访问LM66100负载开关器件的VIN、VOUT、GND、ST和CE引脚
  • 无输入电流消耗
  • VIN输入电压范围:1.5V至5.5V
  • 板载CIN和COUT电容器

原理图

原理图 - Texas Instruments LM66100EVM评估模块
发布日期: 2019-04-22 | 更新日期: 2023-08-23