Texas Instruments LM74704Q1EVM 驱动评估模块

Texas Instruments LM74704Q1EVM评估模块设计用于评估LM74703-Q1和LM74704-Q1理想二极管控制器的性能及运行情况。LM74703-Q1和LM74704-Q1控制器符合汽车应用类AEC-Q100标准。该模块展示了LM74704-Q1作为理想二极管整流器如何与外部N沟道功率MOSFET配合工作,从而实现低损耗反极性保护。LM74704Q1EVM模块具有5A最大电流和用于FET_GOOD上拉的板载生成VREG 电压。该评估模块用于汽车ADAS系统、车身电子设备和汽车信息娱乐系统。

特性

  • ORing应用所需的反向电流阻断功能
  • 最大电流:5A
  • 输入电池反接保护
  • FET_GOOD输出用于指示外部MOSFET健康状态
  • 满足12V汽车电池ISO7637和ISO16750-2瞬态要求
  • 板载稳压器提供开漏FET_GOOD变体LM74704-Q1的上拉电压

应用

  • 汽车ADAS系统
  • 车身电子和照明
  • 汽车信息娱乐系统
    • 数字集群
    • 音响主机

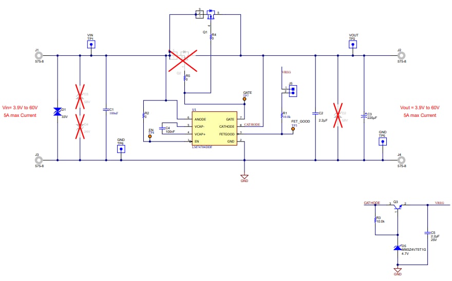
原理图

原理图 - Texas Instruments LM74704Q1EVM 驱动评估模块

LM74704Q1EVM典型应用电路

应用电路图 - Texas Instruments LM74704Q1EVM 驱动评估模块
发布日期: 2024-01-17 | 更新日期: 2024-02-28