Texas Instruments LM74930-Q1理想二极管控制器
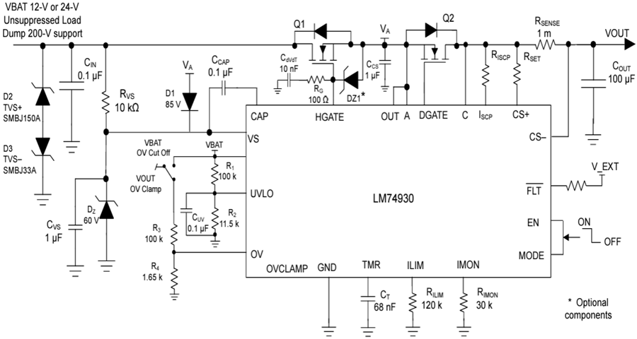
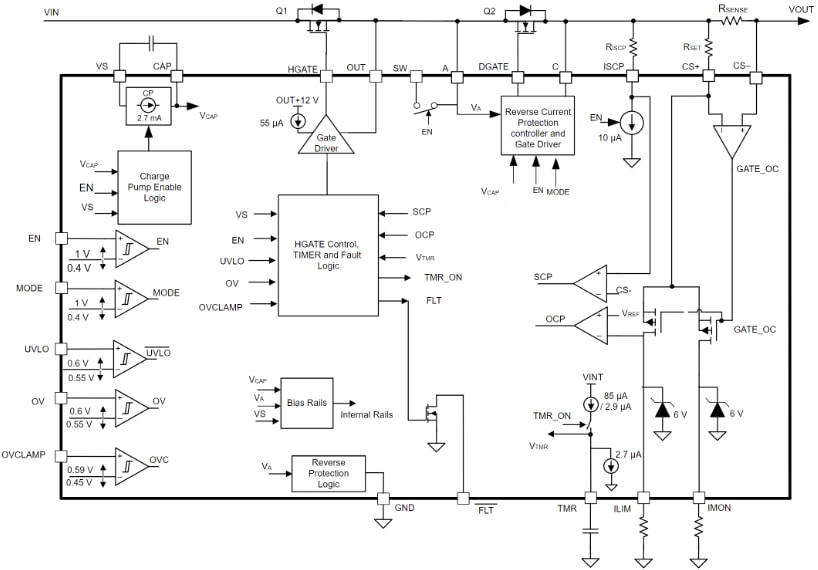
Texas Instruments LM74930-Q1理想二极管控制器是一款带断路器的汽车类理想二极管浪涌抑制器。 该集成电路驱动和控制外部背靠背N沟道MOSFET,模拟理想二极管整流器以及具有过流和过压保护功能的电源路径开/关控制。LM74930-Q1二极管控制器可承受并保护负载免受低至-65V负电源电压的影响。集成式高侧栅极(HGATE)控制驱动电源路径中的第一个MOSFET,并有助于在过流、过压和欠压期间断开负载。 DGATE驱动第二个MOSFET以取代肖特基二极管,通过阻止从输出到输入的反向电流来实现输入反极性保护和输出电压保持。 LM74930-Q1二极管控制器还包括一个集成式电流检测放大器,可通过断路器功能提供可调节过流和短路保护。此理想二极管控制器还具有可调节过压和欠压保护功能,以防止电源瞬变。LM74930-Q1理想二极管控制器采用节省空间的24引脚VQFN封装。典型应用包括12V/24V汽车电池反接保护、工业运输和冗余电源ORing。该理想二极管控制器符合汽车应用类AEC-Q1标准。
特性
- 符合汽车应用类AEC-Q100标准
- 环境工作温度范围:-40°C至125°C(设备温度等级1)
- 4V 到 65V 的输入电压范围
- 反向输入保护低至-65V
- 在共源配置中驱动外部背靠背N沟道MOSFET
- 理想二极管运行,具有10.5mV A至C正向压降调节
- 低反向检测阈值 (-10.5mV),快速DGATE关断响应 (0.5µs)
- 峰值栅极 (DGATE) 导通电流:18mA
- 峰值DGATE关断电流:2.6A
- 可调过流和短路保护
- 模拟电流监控器输出,精度为10% (IMON)
- 可调过压和欠压保护
- 低关断电流:2.5µA(EN=低)
- MODE引脚允许双向电流流动(MODE=低)
- 采用合适的TVS二极管,符合汽车ISO7637瞬态要求
- 采用节省空间的24引脚VQFN封装
应用
- 12V/24V汽车电池反接保护
- 工业运输
- 冗余电源ORing
功能框图
应用电路图
发布日期: 2024-01-09
| 更新日期: 2024-01-30
