Texas Instruments LMR43606MQ3EVM-2M评估模块

Texas Instruments LMR43606MQ3EVM-2M评估模块是一个经过全面组装和测试的电路,用于评估LMR43606-Q1降压型电压转换器。该模块的输入电压范围为3.5V至36V,输出电压为3.3V,负载高达600mA。LMR43606MQ3EVM-2M评估模块包括一个EMI滤波器,以及为SYNC、PGOOD、EN、VIN 、VCC 、VOUT 和GND引脚提供易于使用的测试点。该模块是高级驾驶员辅助系统、信息娱乐和集群系统以及车身电子设备和照明的理想选择。

特性

  • 评估LMR43606-Q1降压型电压转换器
  • 附带的EMI滤波器连接到VIN_EMI和GND_EMI输入端
  • EMI滤波器输入旁路连接至VIN和接地输入端
  • 为SYNC、PGOOD、EN、VIN、VCC、VOUT和GND引脚提供易于使用的测试点
  • 2.2MHz开关频率
  • 可通过跳线启用输入信号
  • 通过跳线可获得PGOOD输出信号
  • 可通过跳线选择FPWM/PFM

应用

  • 高级驾驶员辅助系统(雷达ECU)
  • 信息娱乐与仪表板
    • 音响主机
    • eCall
  • 车身电子设备和照明

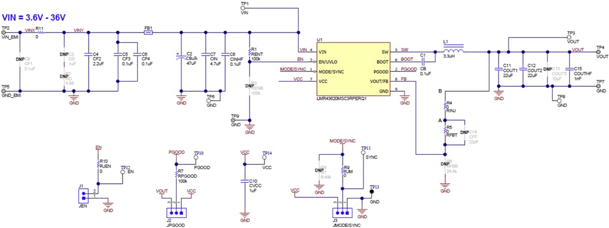
原理图

原理图 - Texas Instruments LMR43606MQ3EVM-2M评估模块
发布日期: 2024-04-26 | 更新日期: 2024-05-09