5V或3.3V输出设计只需2个外部组件,因此解决方案简单易用。开漏、电源良好输出真实显示系统状态,无需额外监视元件,因此节省了成本和板空间。仅28μA的无负载电源电流以及PWM和PFM模式之间的无缝转换可确保整个负载电流范围内的高效率和出色的瞬态响应。LMZM23600与1000mA输出电流LMZM23601的引脚兼容,提供简单的输出电流调节。
特性
- 工作输入电压:4V至36V
- 输出电压选项:2.5V至15V可调,3.3V或5V固定
- 输出电流:0.5A
- 5V和3.3V输出设计只需输入和输出电容器
- 解决方案尺寸:27mm2(采用单面布局)
- 28μA无负载电源电流
- 2μA关断电流
- 电源正常指示
- 外部频率同步
- MODE选择引脚
- 强制PWM模式可实现恒定频率操作
- 在轻负载条件下实现高效率的自动PFM模式
- 内置控制回路补偿、软启动、电流限制和UVLO
- 微型3.8mm × 3mm × 1.6mm封装
应用
- 传感器发射器
- 测试与测量
- 电网基础设施
- 空间受限的应用
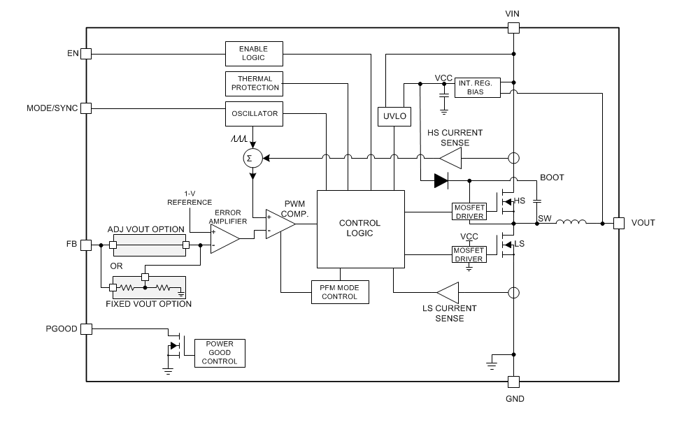
框图
发布日期: 2018-06-28
| 更新日期: 2025-12-11

