Texas Instruments LMZM23601降压直流-直流电源模块
Texas Instruments LMZM23601降压直流-直流电源模块提供5V和3.3V两个固定输出电压范围选项,以及支持2.5V至15V范围的可调节 (ADJ) 输出电压选项。该器件有一个集成电感器,输入电压范围为4V至36V,可提供高达1000mA的输出电流。LMZM23601只需2个外部元件即可实现5V或3.3V输出设计,为设计人员提供易用性、即插即用功能。LMZM23601针对性能驱动和低EMI空间受限的工业应用进行了优化。仅28μA的无负载电源电流以及PWM和PFM模式之间的无缝转换可确保整个负载电流范围内的高效率和出色的瞬态响应。该器件提供引脚对引脚兼容性,通过LMZM23600的500mA输出电流提供简单的输出电流调节。特性
- 工作输入电压:4V至36V
- 输出电压选项:2.5V至15V可调,3.3V或5V固定
- 1A输出电流
- 5V和3.3V输出设计只需输入和输出电容器
- 采用单面布局的27mm解决方案尺寸
- 28μA无负载电源电流
- 2μA关断电流
- 电源正常指示
- 外部频率同步
- MODE选择引脚
- 强制PWM模式可实现恒定频率操作
- 在轻负载条件下实现高效率的自动PFM模式
- 内置控制回路补偿、软启动、电流限制和UVLO
- 微型3.8mm × 3mm × 1.6mm封装
应用
- 传感器发射器
- 测试与测量
- 电网基础设施
- 空间受限的应用
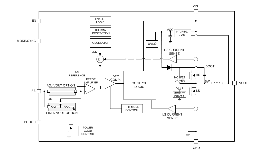
框图
发布日期: 2018-05-22
| 更新日期: 2025-12-11
