LP8868-Q1驱动器支持四种调光选项,包括模拟调光、PWM调光、混合调光和灵活调光。这些驱动器具有丰富的故障检测功能:LED开路和短路检测、感应电阻器开路和短路检测以及可配置的热折返和关断保护。
特性
- 符合汽车应用类AEC-Q100标准:
- 温度等级1:
- 40°C至125°C,TA
- 温度等级1:
- 适用于降压、降压-升压和升压拓扑的集成MOSFET:
- 宽输入电压范围:4.5V至65V
- 集成5.2A和150mΩ的MOSFET
- 开关频率范围:100kHz至2.2MHz
- 扩频以降低EMI
- 高精度功率FET调光:
- 降压拓扑中高达4A的输出电流
- 256:1模拟调光
- 150ns快速PWM调光
- 混合和灵活的调光
- 全面保护特性:
- 故障输出
- LED开路和短路保护
- 逐周期限流
- 开关FET故障保护
- 热关断
- 可配置的热折返曲线
应用
- 汽车信息娱乐
- 汽车仪器组
- 头顶显示器 (HUD)
- 汽车照明
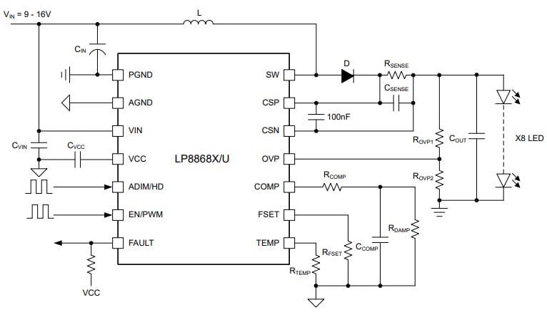
应用电路原理图
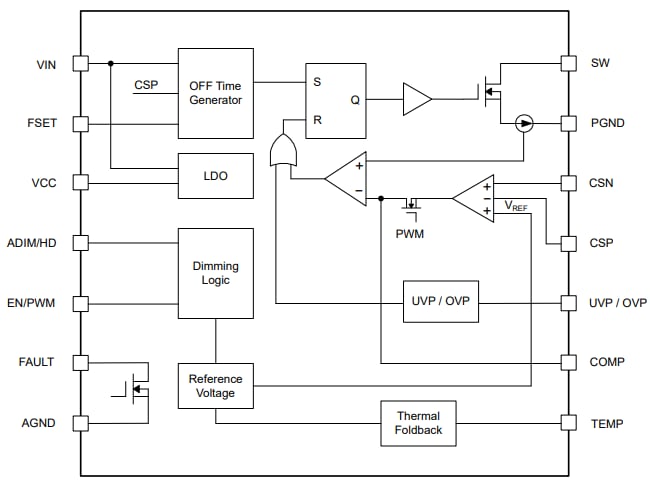
方框图
发布日期: 2024-01-09
| 更新日期: 2025-09-18

