Texas Instruments REF8EVM评估模块

Texas Instruments REF8EVM评估模块是一个用于演示REF80高精度系列基准和内部加热器性能的平台。TI REF8EVM设计用于采用陶瓷LCCC封装的REF80。REF80温控嵌入式Zener基准集成了精密7.6V基准和内部加热器,可实现0.05ppm/°C低温漂移。集成加热器将裸片内部温度保持在恒定的设定点,无论环境温度如何变化,参考电压都能保持恒定。

特性

  • 可选择直接通过台式电源或板载LDO为REF80供电
  • 集成加热器,可提高性能
  • 输出稳定的LED,指示加热器温度何时稳定
  • 有多种测量方法供选择,包括香蕉插头、为接线柱预留的未填充引脚布局,以及SMA连接器
  • 可通过SMA与 DAC11001B EVM 兼容

应用

  • 半导体测试和ATE
  • 数字万用表 (DMM)
  • 信号生成器
  • 电池测试
  • 精密数据采集系统

设置

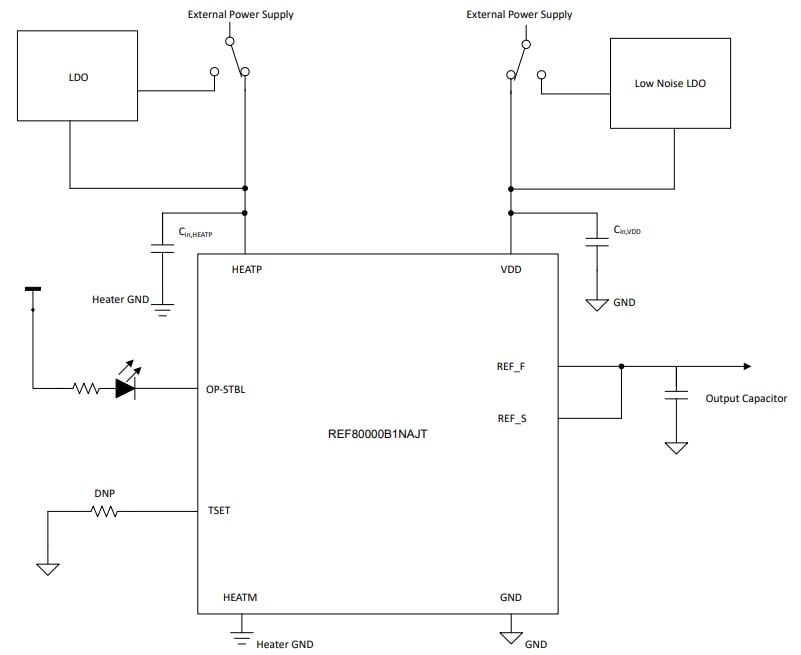
框图 - Texas Instruments REF8EVM评估模块

默认设置

Texas Instruments REF8EVM评估模块

布局

Texas Instruments REF8EVM评估模块
发布日期: 2025-05-29 | 更新日期: 2025-06-04