Texas Instruments TCAN843-Q1汽车级CAN FD收发器
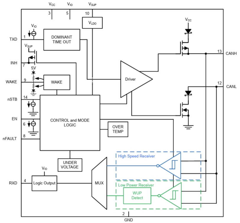
Texas Instruments TCAN843-Q1汽车级CAN FD收发器是”高速局域网“ (CAN) 设备,符合ISO 11898-2:2024的物理层要求。这些收发器利用INH输出选择性地启用所需的系统电源来降低系统电池电流。TCAN843-Q1器件支持经典CAN和CAN FD,数据传输速率可达每秒5兆比特 (Mbps)。该器件可在正常、静音、待机和低功耗睡眠模式下运行。TCAN843-Q1收发器VIN引脚连接到微控制器的IO,支持3.3V到5.5V电源电压范围。此TCAN843-Q1器件符合汽车应用类AEC-Q100标准。TCAN843-Q1收发器非常适合用于照明、汽车网关、”高级驾驶辅助系统“ (ADAS)、仪表盘、混合动力、动力总成系统、电动自行车和工业运输。TCAN843-Q1收发器的保护功能包括”热关断“ (TSD)、TXD显性超时 (TXD DTO)、VSUP上支持抛负载、欠电压保护和±40V CAN总线故障保护。这款收发器提供有14引脚有引线封装(SOT和SOIC)和无引线封装(VSON),其可湿润侧翼提高了”自动光学检测“ (AOI) 能力。
特性
- 符合汽车应用类AEC-Q100标准
- 支持功能安全
- 可提供协助功能安全系统设计的文档
- 符合ISO 11898-2:2024的要求
- 宽输入工作电压范围
- 支持传统CAN和CAN FD,高达5 Mbps
- 支持3.3V至5.5V VIO电平转换
- 工作模式:
- 正常模式
- 静音模式
- 待机模式
- 低功率睡眠模式
- 高压INH输出用于系统功率控制
- 支持本地唤醒,使用WAKE引脚
- 未通电时定义行为
- 总线和IO端子为高阻抗(对工作总线或应用无负荷)
- 保护特性:
- ±40 V CAN总线故障容限
- VSUP负载突降支持
- IEC ESD保护
- 欠压保护
- 热关断保护
- TXD显性状态超时 (TXD DTO)
- 采用14引脚引线(SOT和SOIC)封装和带可湿性侧翼无引线 (VSON) 封装,可提高自动光学检测 (AOI) 功能
应用
- 车身电子产品和照明
- 汽车网关
- 高级驾驶员辅助系统 (ADAS)
- 信息娱乐与仪表板
- 混合动力、电动和动力总成系统
- 个人交通工具,如电动自行车
- 工业运输
原理图
方框图
发布日期: 2026-02-03
| 更新日期: 2026-03-08
