Texas Instruments TCAN844-Q1汽车级CAN FD收发器
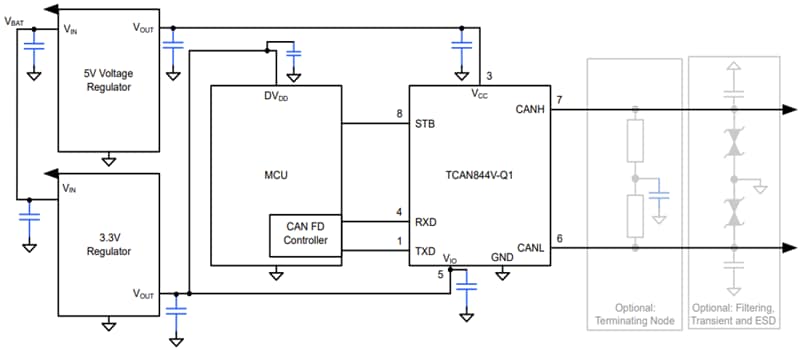
Texas Instruments TCAN844-Q1汽车级CAN FD收发器是一款高性能、具有故障保护功能的控制器局域网 (CAN) FD 收发器,专为汽车和工业应用而设计。 该收发器符合ISO 11898-2:2024高速CAN物理层标准,支持经典CAN和CAN FD通信协议,数据传输速率高达5Mbps。TCAN844-Q1收发器支持2.9V至5.25V的I/O电压范围,能够与各种微控制器兼容。该收发器具有±40V总线故障保护和±12kV ESD保护功能。 该TCAN844-Q1设备符合汽车应用类AEC-Q100标准。 典型应用包括车身控制模块、汽车网关、高级驾驶辅助系统(ADAS)和信息娱乐系统。TCAN844-Q1收发器可在正常模式和低功耗待机模式下运行,并可通过CAN总线实现远程唤醒能力。其保护功能包括热关断 (TSD)、TXD显性超时 (DTO)、电源欠压检测和±40V总线故障保护。该设备采用紧凑型SOIC-8、VSON-8和SOT-23封装。
特性
- 符合汽车应用的AEC-Q100标准:
- 根据AEC Q100-002人体模型 (HBM) ESD保护标准,CANH和CANL引脚的电压为±12KV
- 根据AEC Q100-011带电器件模型 (CDM) ESD保护标准,为±500V
- 根据IEC 61000-4-2接触放电,为±8KV(未通电)
- 符合ISO 11898-2:2024物理层标准
- 支持功能安全
- 可提供协助功能安全系统设计的文档
- 支持经典CAN和经优化的CAN FD性能,数据速率为2Mbps和5Mbps
- 传播延迟较短且对称,可增加时序裕量
- TCAN844V-Q1 I/O电压范围支持2.9 V至5.25 V
- 支持12V电池应用
- 接收器共模输入电压:±12 V
- 保护特性:
- 总线故障保护:±40V
- 欠压保护
- TXD显性超时 (DTO)
- 数据速率低至9.2kbps
- 热关断保护 (TSD)
- 工作模式:
- 正常模式
- 低功耗待机模式,支持远程唤醒请求
- 优化了未上电时的性能:
- 总线和逻辑引脚为高阻抗(运行总线或应用上无负载)
- 支持热插拔:总线和RXD输出上电/断电无毛刺脉冲运行
- 小型8引脚SOIC SOT-23和无引线VSON-8封装,提高了自动光学检测 (AOI) 能力
应用
- 汽车与运输:
- 车身控制模块
- 汽车网关
- 高级辅助驾驶系统 (ADAS)
- 信息娱乐
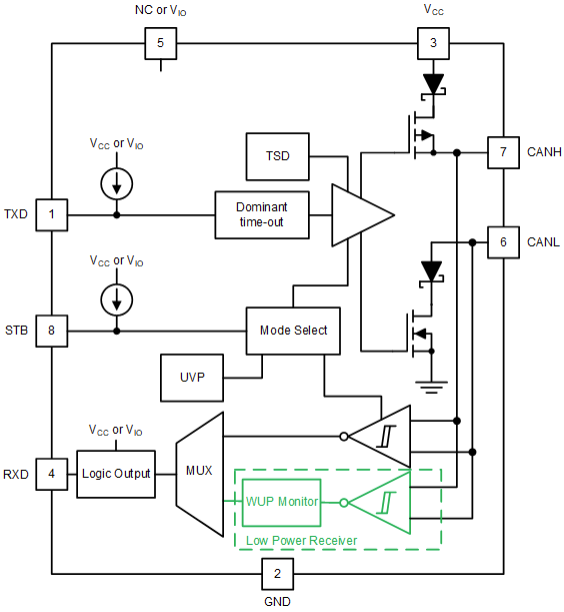
功能框图
典型应用图
典型特性图
简化原理图
发布日期: 2025-11-04
| 更新日期: 2026-02-03
