TPS1210-Q1驱动器具有集成的11V电荷泵、高侧或低侧电流检测配置以及1.5μA低关断电流(EN/UVLO=低)。该驱动器具有可调输入欠压闭锁 (UVLO) 和可调短路保护功能。TPS1210-Q1驱动器用于直流-直流转换器和汽车12V BMS等应用。
特性
- 符合汽车应用类AEC-Q100汽车标准:
- 器件温度1级:-40°C至125°C环境工作温度范围
- 输入电压范围:3.5V至40V(45V最大绝对值)
- 集成11V电荷泵
- 低静态电流,35µA工作电流
- 1.5 µA低关断电流(EN/UVLO = 低)
- 两个强大的栅极驱动器(2A src/灌电流),用于通过单独的控制输入(INP1和INP2)进行背对背MOSFET驱动
- 可调节短路保护 (ISCP),使用外部Rsense或MOSFET VDS 检测,具有可调延迟 (TMR)
- 可调输入欠压闭锁 (UVLO)
- 高侧或低侧电流检测配置 (CS_SEL)
- 短路故障、电荷泵欠压、输入欠压和短路比较器诊断 (SCP_TEST) 时故障指示 (FLT)
应用
- 12 V汽车电池管理系统 (BMS)
- DC-DC转换器
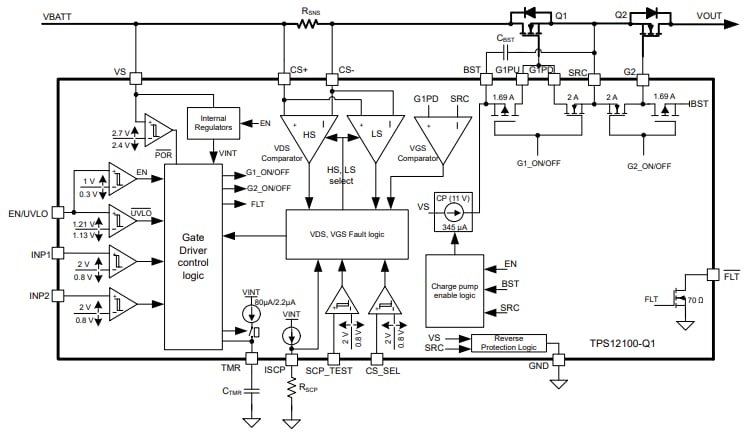
功能框图
带外部电源至BST的应用电路
发布日期: 2025-01-15
| 更新日期: 2025-03-09

