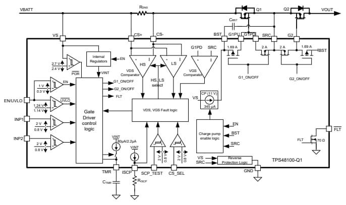
TPS4810-Q1驱动器可在短路、电荷泵欠压和输入欠压条件下指示开漏输出故障。这款驱动器使用ISCP和TMR引脚提供可配置的短路保护,用于调整阈值和响应时间。TPS4810-Q1驱动器采用19引脚VSSOP封装 (5.1mm x 3mm)。这款驱动器用于无绳电动工具、DC-DC转换器、汽车配电箱和汽车48V锂离子电池管理系统等应用。
特性
- 符合汽车应用类AEC-Q100汽车标准
- 器件温度等级1:-40°C至125°C环境工作温度范围
- 与TPS1210-Q1驱动器引脚对引脚兼容
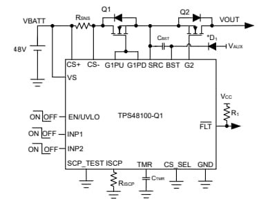
- 集成11V电荷泵,容量为345µA
- 输入电压范围:3.5V至95V(最大绝对值100V)
- 反向输入保护低至-65V
- 低静态电流,工作时为35µA
- 1.5 µA低关断电流(EN/UVLO = 低)
- 短路故障、电荷泵欠压、输入欠压和短路比较器诊断 (SCP_TEST) 期间的故障指示 (FLT)
- 两个强大的栅极驱动器(2A拉电流和灌电流),用于通过独立的控制输入(INP1和INP2)进行背靠背MOSFET驱动
- 可调短路保护 (ISCP),使用外部Rsense或MOSFET VDS 检测,具有可调延迟 (TMR)
- 高侧或低侧电流检测配置 (CS_SEL)
- 可调输入欠压闭锁 (UVLO)
应用
- 无绳电动工具
- DC-DC转换器
- 汽车配电箱
- 汽车48V锂离子电池管理系统
功能框图
采用外部电源为BST供电的应用电路
发布日期: 2025-01-16
| 更新日期: 2025-03-09

