Texas Instruments TPS22992EVM评估模块

Texas Instruments TPS22992EVM评估模块设计用于评估具有可调上升时间和可调节快速输出放电的TPS22992 10mΩ负载开关。该模块是一款双层PCB,包含TPS22992负载开关器件。TPS22992EVM模块可在6A最大连续开关电流下工作,具有8.7mΩ(典型值)的低导通电阻 (RON)。

特性

  • VBIAS电压范围:1.5V至5V 
  • VIN输入电压范围:0.1V至5V
  • 6A最大连续开关工作电流
  • 低导通电阻 (RON) :8.7mΩ(典型值)
  • 可调压摆率和输出放电
  • 热关断

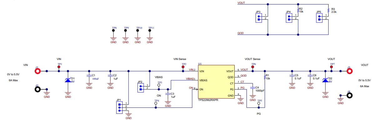
TPS22992EVM示意图

原理图 - Texas Instruments TPS22992EVM评估模块
发布日期: 2022-04-26 | 更新日期: 2022-05-27