Texas Instruments TPS543A26同步降压转换器
Texas Instruments TPS543A26同步降压转换器是一款16A同步SWIFT™转换器,采用内部补偿的高级电流模式。该转换器的工作输入电压范围为4V至18V,输出电压范围为0.5V至7V。TPS543A26转换器可提供高效率,开关频率高达2.2MHz。因此,该器件非常适合用于需要小解决方案尺寸的设计。该降压转换器采用小型2.5mm x 4.5mm HotRod™ WQFN-FCRLF封装。TPS543A26转换器简单易用,外部元件数量少,具有快速负载瞬态响应。该降压转换器的应用包括无线和有线通信基础设施设备、光纤和光纤网络、测试和测量以及医疗和保健。特性
- 固定频率内部补偿高级电流模式 (ACM) 控制
- 集成6.5mΩ和6.5mΩ MOSFET
- 输入电压范围:4V至18V
- 输出电压范围:0.5V至7V
- 真差分遥感放大器 (RSA)
- 三个可选PWM斜坡选项,优化控制环路性能
- 五种可选的开关频率,如500kHz、750kHz、1MHz、1.5MHz和2.2MHz
- 可与外部时钟同步
- 电压基准精度:0.5V、±0.5%(整个温度范围内)
- 可选软启动时间:1ms、2ms、4ms和8ms
- 单调启动至预偏置输出
- 可选电流限制,支持16A和12A运行
- 使能,带可调输入欠压闭锁
- 电源正常输出监视器
- 输出过压、输出欠压、输入欠压、过流和过热保护
- 工作结温范围:-40°C至150°C
- 2.5mm x 4.5mm、17引脚WQFN-HR封装,脚距为0.5mm
- 无铅(符合RoHS标准)
- 与以下转换器引脚兼容:TPS543B22和TPS543A22
- 可提供PSpice和SIMPLIS模型
应用
- 无线和有线通信基础设施设备
- 光学和光纤网络
- 测试与测量
- 医疗和保健
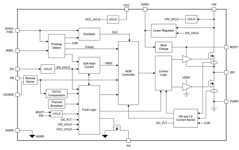
框图
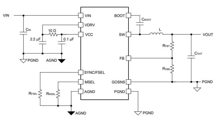
应用示意图
性能图表
发布日期: 2023-02-16
| 更新日期: 2023-10-23
