Texas Instruments TPS543B22同步降压转换器
Texas Instruments TPS543B22同步降压转换器是一款高效18V、20A 转换器,采用内部补偿、固定频率高级电流模式 (ACM) 控制架构。该固定频率转换器 可以工作在500kHz至2.2MHz频率范围内,可以使用SYNC引脚与外部时钟同步。TPS543B22转换器具有高精度电压基准、双线远程检测、可选软启动时间以及单调启动至预偏置输出。其他特性包括可选电流限制、可通过EN引脚调节UVLO以及全套故障保护。该转换器 采用小型2.5mm x 4.5mm HotRod ™ WQFN-FCLF封装。TPS543B22转换器用在无线和有线通信基础设施设备、光纤和光纤网络、测试和测量、医疗和保健应用中。特性
- 固定频率内部补偿高级电流模式 (ACM) 控制
- 集成6.5mΩ和6.5mΩ MOSFET
- 输入电压范围:4V至18V
- 输出电压范围:0.5V至7V
- 真差分遥感放大器 (RSA)
- 三个可选PWM斜坡选项,优化控制环路性能
- 五种可选的开关频率:500kHz、750kHz、1MHz、1.5MHz和2.2MHz
- 可与外部时钟同步
- 电压基准精度:0.5V、±0.5%(整个温度范围内)
- 可选软启动时间:1ms、2ms、4ms和8ms
- 单调启动至预偏置输出
- 可选的电流限制,支持20A和16A运行
- 使能,带可调输入欠压闭锁
- 电源正常输出监视器
- 输出过压、输出欠压、输入欠压、过流和过热保护
- 工作结温范围:-40°C至150°C
- 2.5mm × 4.5mm、17引脚WQFN-HR封装,间距为0.5mm
- 无铅(符合RoHS标准)
- 与以下转换器引脚兼容:TPS543A26和TPS543A22
- 可提供PSpice和SIMPLIS模型
应用
- 无线和有线通信基础设施设备
- 光学和光纤网络
- 测试与测量
- 医疗和保健
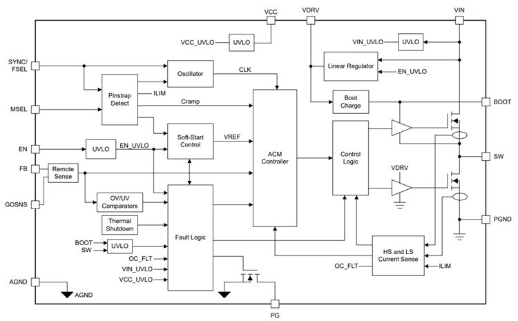
框图
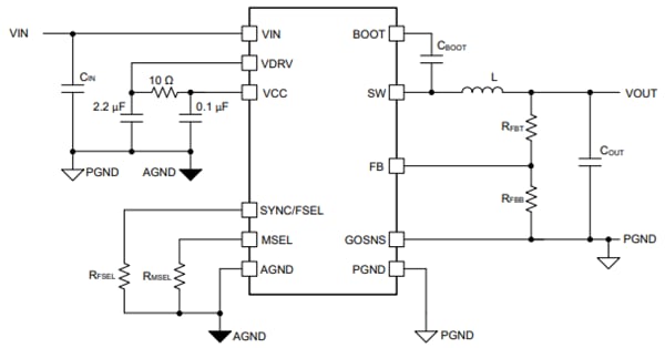
应用电路图
发布日期: 2023-02-17
| 更新日期: 2024-09-25
