Texas Instruments TPS61377同步升压转换器
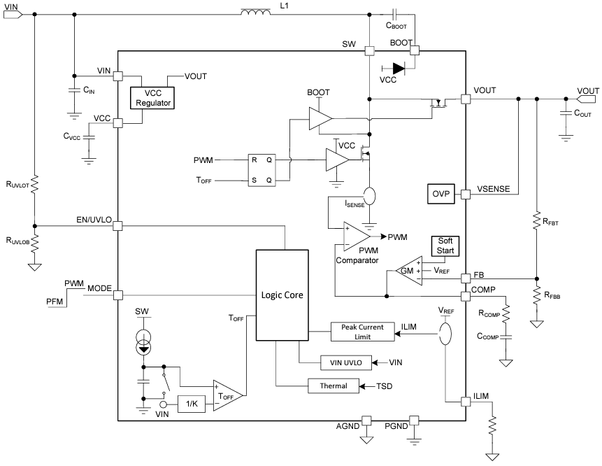
Texas Instruments TPS61377同步升压转换器是具有 可编程峰值电流限制的高压升压转换器。这些转换器具有50mΩ低侧电源开关和40mΩ高侧整流器开关,可提供高效、小尺寸的解决方案。TPS61377 升压转换器在2.9V至23V宽输入电压范围内运行,输出电压覆盖高达25V并具有6A开关电流能力。这些转换器使用自适应恒定关断时间峰值电流控制拓扑来调节输出电压。TPS61377升压转换器可在中等到重负载条件下以脉宽调制 (PWM) 模式运行。这些转换器包括两种工作模式,可在轻负载时通过MODE引脚进行选择。这两种工作模式分别为用于提高轻载效率的脉冲频率调制 (PFM) 模式和用于避免可闻噪声和低开关频率的强制PWM模式。TPS61377转换器还具有 软启动功能、可编程峰值开关电流限制功能、输出过压保护、逐周期过流保护和热关断保护。这些同步升压转换器采用2.5mm x 2mm HotRod™ Lite VQFN封装,提供极小尺寸的解决方案。典型应用包括3.3VIN 、5VIN 至 12VOUT 、24VOUT 电源转换、工业电源系统和电器。特性
- 宽输入电压和输出电压范围
- 2.9V 到 23V 的输入电压范围
- 输出电压范围:4.5V至25V
- 可编程峰值电流限制:1.5A至6A
- 切换频率:
- 650kHz/TPS61377
- 1.2MHz/TPS613771
- 高效率和功率能力:
- 6A峰值开关电流限制
- 低侧FET:50mΩ,高侧FET:40mΩ
- 当VIN = 9 V、VOUT = 16V和 IOUT = 2A时,效率高达95.3%
- 当VIN = 12 V、VOUT = 24V和 IOUT = 1.5A时,效率高达96.0%
- 延长系统运行时间:
- 典型静态电流:70µA
- 最大关断电流:1.25µA
- 可选的自动PFM和强制PWM模式
- 运行安全可靠
- 输出过压保护
- 逐周期过流保护
- 热关断
- 精密EN/UVLO阈值
- 外部环路补偿
- 2.5mm x 2mm HotRod™ Lite VQFN封装
应用
- 3.3VIN 、5VIN 至12VOUT 、 24VOUT 电源转换
- 工业电力系统
- 电器
典型应用图
功能框图
发布日期: 2024-01-19
| 更新日期: 2024-01-24
