Texas Instruments TPS61377EVM 驱动评估模块

Texas Instruments TPS61377EVM评估模块设计用于评估TPS61377,后者是一种提供高效率的高压同步升压式转换器。该TPS61377转换器具有2.9V至23V的宽输入电压范围,输出电压高达25V,具有6A开关电流能力。TPS61377EVM评估模块专为9V至16V输入电压和24V输出电压应用而设计。该评估模块在12V VIN 、 24V VOUT 和1.5A IOUT 条件下提供高达96% 效率,此外,该模块还具有70μA的静态电流。

特性

  • 评估高压TPS61377同步升压式转换器
  • 9 V 到 16 V 的输入电压范围
  • 1.5A输出电流(VIN > 9V至VOUT = 24 V)
  • 当VIN = 12V至VOUT = 24V且IOUT = 1.5A时,效率高达96%
  • 典型静态电流:70 μA
  • 可编程峰值电流限制:1.5A至6A
  • 可选的自动PFM和强制PWM模式
  • 输出过压保护

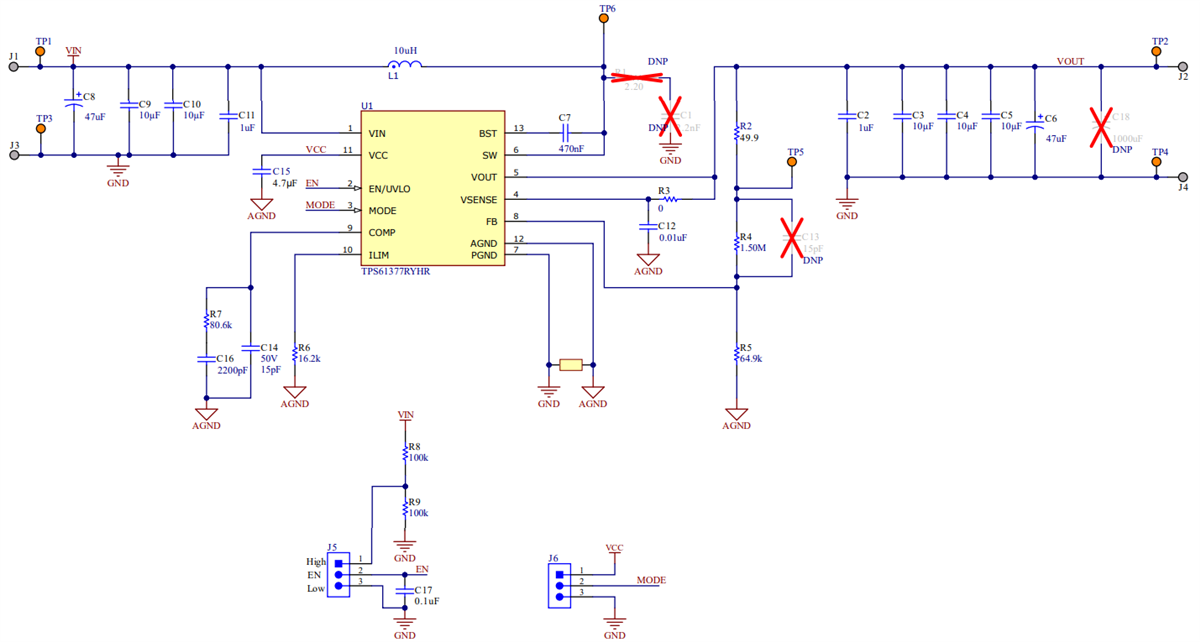
原理图

原理图 - Texas Instruments TPS61377EVM 驱动评估模块
发布日期: 2024-01-24 | 更新日期: 2024-01-31