Texas Instruments TPS62097/TPS62097-Q1降压转换器

Texas Instruments TPS62097/TSP62097-Q1 2同步降压转换器是高效的噪声关键型应用的最佳选择。这些器件主要用于宽输出电流范围内的高效转换。从中等程度的负载到高负载,此转换器运行在 PWM 模式下并在轻负载电流时自动进入省电模式运行。转换频率可通过外部电阻器在1.5MHz至2.5MHz之间选择。可在强制PWM模式下运行iDCS控制,以按照固定转换频率低噪声工作。该器件集成了短路保护、电源良好和热关断功能。TSP62097-Q1器件符合AEC-Q100汽车应用标准。

特性

  • iDCS控制拓扑
  • 强制 PWM 或省电模式
  • 效率高达 97%
  • 2.5V 至 6.0V 输入电压
  • 0.8V 至 VIN 可调输出电压
  • 1.8V 至 3.3V 固定输出电压
  • ±1% 输出电压精确性
  • 自动切断短路保护功能
  • 可编程软启动
  • 输出电压跟踪
  • 可选开关频率
  • 100% 占空比,实现最低压差
  • 输出放电
  • 电源正常输出
  • 热关断保护
  • -40°C 至 125°C 工作温度范围
  • 可提供2mm×2mm VQFN封装

应用

  • 工业应用
  • 可编程逻辑控制器(PLC)
  • 负载点(POL)稳压器
  • 固态硬盘(SSD)

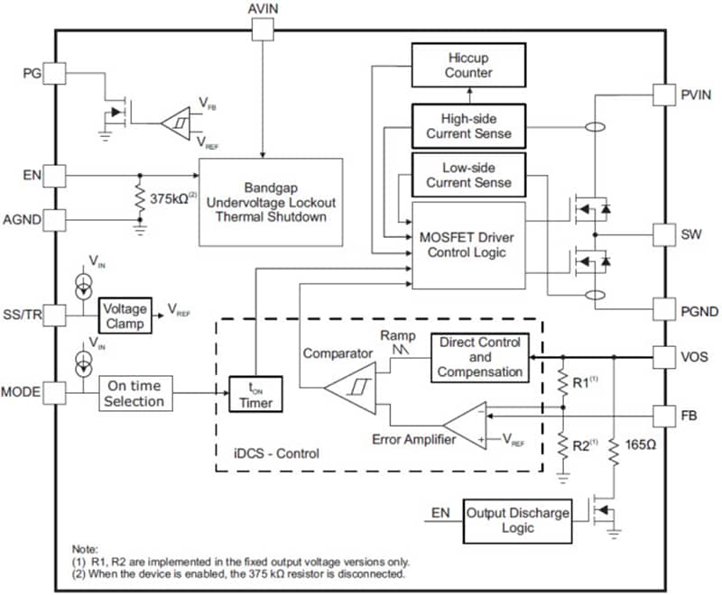
功能框图

框图 - Texas Instruments TPS62097/TPS62097-Q1降压转换器
发布日期: 2016-01-15 | 更新日期: 2022-03-11