Texas Instruments TPS62097EVM-651评估模块

Texas Instruments TPS62097EVM-651评估模块用于快速评估具有iDCS控制、强制PWM模式以及可选开关频率等功能的TPS62097 2A降压转换器。评估模块从 2.5V-6V 的输入电压范围内输出 1.2V 输出电压。TPS62097 可以出色地瞬间响应DCS 控制,能够强制器件进入 PWM 模式进行定频操作。结合可选开关频率,TPS62097是一套高度集成、非常高效的小型解决方案,非常适合可编程逻辑控制器(PLC)和其他工业设备。

特性

  • iDCS控制
  • 强制PWM模式和可选开关频率
  • 2A输出电流
  • 高达 6V 的输入电压范围
  • 1.2V输出电压

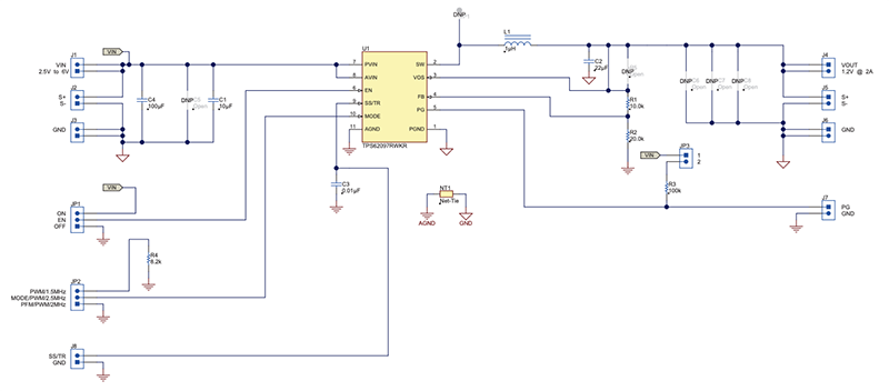
Schematic

原理图 - Texas Instruments TPS62097EVM-651评估模块
发布日期: 2016-01-15 | 更新日期: 2022-03-11